WARNING:
JavaScript is turned OFF. None of the links on this concept map will
work until it is reactivated.
If you need help turning JavaScript On, click here.
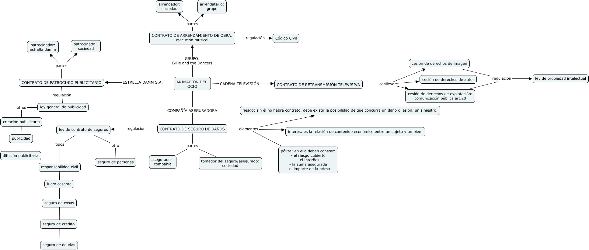
Este Cmap, tiene información relacionada con: escenario 1 mercantil III, CONTRATO DE PATROCINIO PUBLICITARIO partes patrocinador: estrella damm, CONTRATO DE SEGURO DE DAÑOS partes asegurador: compañía, ANIMACIÓN DEL OCIO GRUPO: Billie and the Dancers CONTRATO DE ARRENDAMIENTO DE OBRA: ejecución musical, CONTRATO DE SEGURO DE DAÑOS elementos póliza: en ella deben constar: - el riesgo cubierto - el interñes - la suma asegurada - el importe de la prima, CONTRATO DE RETRANSMISIÓN TELEVISIVA conlleva cesión de derechos de explotación: comunicación pública art.20, cesión de derechos de explotación: comunicación pública art.20 regulación ley de propiedad intelectual, cesión de derechos de autor regulación ley de propiedad intelectual, CONTRATO DE SEGURO DE DAÑOS regulación ley de contrato de seguros, CONTRATO DE PATROCINIO PUBLICITARIO partes patrocinado: sociedad, CONTRATO DE PATROCINIO PUBLICITARIO regulación ley general de publicidad, CONTRATO DE ARRENDAMIENTO DE OBRA: ejecución musical partes arrendador: sociedad, CONTRATO DE ARRENDAMIENTO DE OBRA: ejecución musical partes arrendatario: grupo, ANIMACIÓN DEL OCIO COMPAÑÍA ASEGURADORA CONTRATO DE SEGURO DE DAÑOS, ley de contrato de seguros tipos seguro de cosas, ANIMACIÓN DEL OCIO ESTRELLA DAMM S.A. CONTRATO DE PATROCINIO PUBLICITARIO, ley general de publicidad otros difusión publicitaria, ley de contrato de seguros tipos seguro de crédito, ley general de publicidad otros publicidad, ley de contrato de seguros tipos seguro de deudas, ley de contrato de seguros tipos lucro cesante