WARNING:
JavaScript is turned OFF. None of the links on this concept map will
work until it is reactivated.
If you need help turning JavaScript On, click here.
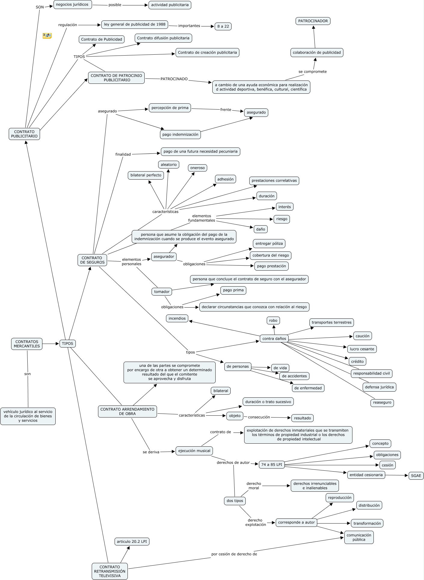
Aquest mapa conceptual conté informació relacionada amb: MERCA 3 ESCENARIO 1, CONTRATO DE SEGUROS asegurado pago indemnización, CONTRATO PUBLICITARIO TIPOS CONTRATO DE PATROCINIO PUBLICITARIO, CONTRATO DE SEGUROS asegurado percepción de prima, CONTRATO ARRENDAMIENTO DE OBRA características objeto, CONTRATO DE SEGUROS tipos de personas, tomador ???? persona que concluye el contrato de seguro con el asegurador, corresponde a autor ???? comunicación pública, CONTRATO DE PATROCINIO PUBLICITARIO PATROCINADO a cambio de una ayuda económica para realización d actividad deportiva, benéfica, cultural, científica, 74 a 85 LPI ???? concepto, ejecución musical contrato de explotación de derechos inmateriales que se transmiten los términos de propiedad industrial o los derechos de propiedad intelectual, asegurador obligaciones entregar póliza, colaboración de publicidad ???? PATROCINADOR, CONTRATOS MERCANTILES ???? TIPOS, CONTRATO ARRENDAMIENTO DE OBRA características duración o trato sucesivo, CONTRATO PUBLICITARIO TIPOS Contrato de creación publicitaria, CONTRATO PUBLICITARIO TIPOS Contrato difusión publicitaria, de personas ???? de accidentes, CONTRATO DE SEGUROS elementos personales asegurador, CONTRATO DE SEGUROS elementos fundamentales interés, corresponde a autor ???? reproducción