WARNING:
JavaScript is turned OFF. None of the links on this concept map will
work until it is reactivated.
If you need help turning JavaScript On, click here.
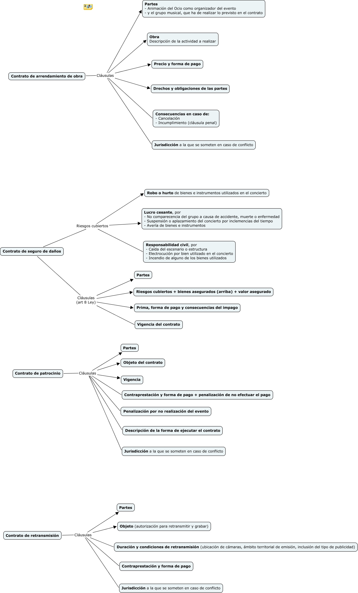
Este Cmap, tiene información relacionada con: Caso 1 (concierto), Contrato de seguro de daños Cláusulas (art 8 Ley) Vigencia del contrato, Contrato de retransmisión Cláusulas Duración y condiciones de retransmisión (ubicación de cámaras, ámbito territorial de emisión, inclusión del tipo de publicidad), Contrato de arrendamiento de obra Cláusulas Consecuencias en caso de: - Cancelación - Incumplimiento (cláusula penal), Contrato de patrocinio Cláusulas Penalización por no realización del evento, Contrato de retransmisión Cláusulas Contraprestación y forma de pago, Contrato de seguro de daños Cláusulas (art 8 Ley) Partes, Contrato de retransmisión Cláusulas Jurisdicción a la que se someten en caso de conflicto, Contrato de arrendamiento de obra Cláusulas Jurisdicción a la que se someten en caso de conflicto, Contrato de arrendamiento de obra Cláusulas Obra Descripción de la actividad a realizar, Contrato de retransmisión Cláusulas Objeto (autorización para retransmitir y grabar), Contrato de patrocinio Cláusulas Objeto del contrato, Contrato de arrendamiento de obra Cláusulas Precio y forma de pago, Contrato de patrocinio Cláusulas Vigencia, Contrato de seguro de daños Cláusulas (art 8 Ley) Prima, forma de pago y consecuencias del impago, Contrato de patrocinio Cláusulas Jurisdicción a la que se someten en caso de conflicto, Contrato de seguro de daños Cláusulas (art 8 Ley) Riesgos cubiertos + bienes asegurados (arriba) + valor asegurado, Contrato de seguro de daños Riesgos cubiertos Responsabilidad civil, por - Caída del escenario o estructura - Electrocución por bien utilizado en el concierto - Incendio de alguno de los bienes utilizados, Contrato de patrocinio Cláusulas Descripción de la forma de ejecutar el contrato, Contrato de seguro de daños Riesgos cubiertos Lucro cesante, por - No comparecencia del grupo a causa de accidente, muerte o enfermedad - Suspensión o aplazamiento del concierto por inclemencias del tiempo - Avería de bienes e instrumentos, Contrato de seguro de daños Riesgos cubiertos Robo o hurto de bienes e instrumentos utilizados en el concierto