WARNING:
JavaScript is turned OFF. None of the links on this concept map will
work until it is reactivated.
If you need help turning JavaScript On, click here.
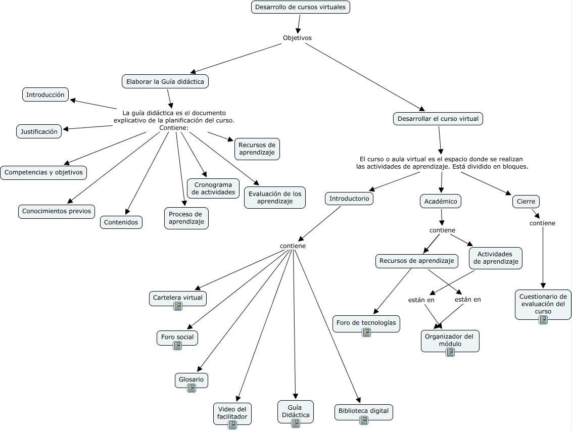
Este Cmap, tiene información relacionada con: Desarrollo cursos virtuales.cmap, Introductorio contiene Cartelera virtual, Elaborar la Guía didáctica La guía didáctica es el documento explicativo de la planificación del curso. Contiene: Proceso de aprendizaje, Introductorio contiene Guía Didáctica, Elaborar la Guía didáctica La guía didáctica es el documento explicativo de la planificación del curso. Contiene: Evaluación de los aprendizaje, Elaborar la Guía didáctica La guía didáctica es el documento explicativo de la planificación del curso. Contiene: Cronograma de actividades, Desarrollar el curso virtual El curso o aula virtual es el espacio donde se realizan las actividades de aprendizaje. Está dividido en bloques. Académico, Elaborar la Guía didáctica La guía didáctica es el documento explicativo de la planificación del curso. Contiene: Competencias y objetivos, Introductorio contiene Video del facilitador, Elaborar la Guía didáctica La guía didáctica es el documento explicativo de la planificación del curso. Contiene: Contenidos, Recursos de aprendizaje están en Organizador del módulo, Cierre contiene Cuestionario de evaluación del curso, Académico contiene Actividades de aprendizaje, Desarrollo de cursos virtuales Objetivos Elaborar la Guía didáctica, Desarrollar el curso virtual El curso o aula virtual es el espacio donde se realizan las actividades de aprendizaje. Está dividido en bloques. Introductorio, Desarrollar el curso virtual El curso o aula virtual es el espacio donde se realizan las actividades de aprendizaje. Está dividido en bloques. Cierre, Elaborar la Guía didáctica La guía didáctica es el documento explicativo de la planificación del curso. Contiene: Introducción, Elaborar la Guía didáctica La guía didáctica es el documento explicativo de la planificación del curso. Contiene: Recursos de aprendizaje, Académico contiene Foro de tecnologías, Académico contiene Recursos de aprendizaje, Introductorio contiene Foro social