WARNING:
JavaScript is turned OFF. None of the links on this concept map will
work until it is reactivated.
If you need help turning JavaScript On, click here.
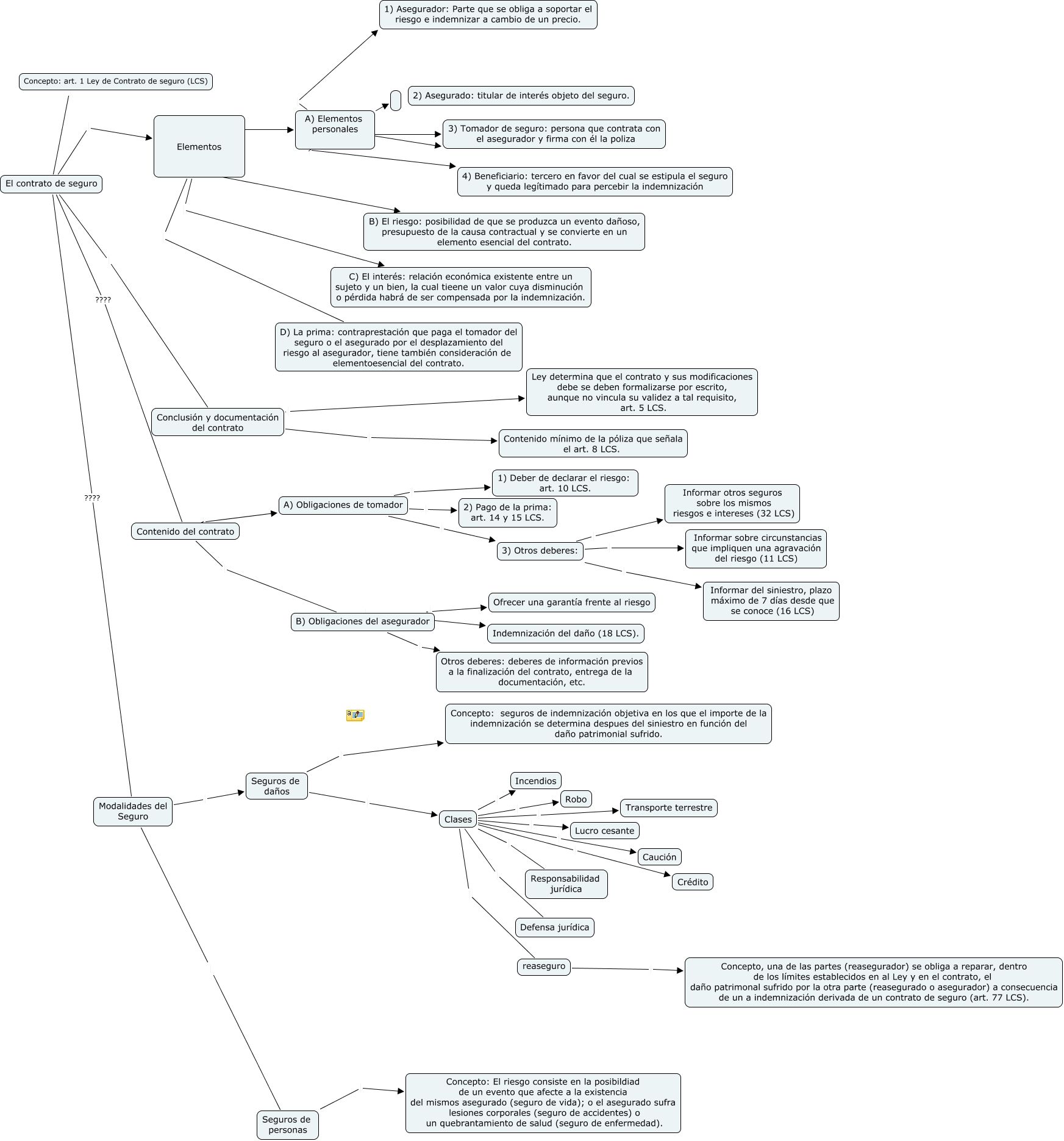
Este Cmap, tiene información relacionada con: Contrato seguro, Conclusión y documentación del contrato Contenido mínimo de la póliza que señala el art. 8 LCS., Conclusión y documentación del contrato Ley determina que el contrato y sus modificaciones debe se deben formalizarse por escrito, aunque no vincula su validez a tal requisito, art. 5 LCS., Elementos D) La prima: contraprestación que paga el tomador del seguro o el asegurado por el desplazamiento del riesgo al asegurador, tiene también consideración de elementoesencial del contrato., A) Elementos personales 4) Beneficiario: tercero en favor del cual se estipula el seguro y queda legítimado para percebir la indemnización, Clases Caución, Clases reaseguro, Clases Robo, Clases Transporte terrestre, 3) Otros deberes: Informar otros seguros sobre los mismos riesgos e intereses (32 LCS), Clases Lucro cesante, El contrato de seguro ???? Contenido del contrato, A) Elementos personales 3) Tomador de seguro: persona que contrata con el asegurador y firma con él la poliza, Modalidades del Seguro Seguros de personas, El contrato de seguro Conclusión y documentación del contrato, A) Obligaciones de tomador 3) Otros deberes:, reaseguro Concepto, una de las partes (reasegurador) se obliga a reparar, dentro de los límites establecidos en al Ley y en el contrato, el daño patrimonal sufrido por la otra parte (reasegurado o asegurador) a consecuencia de un a indemnización derivada de un contrato de seguro (art. 77 LCS)., A) Obligaciones de tomador 2) Pago de la prima: art. 14 y 15 LCS., Clases Responsabilidad jurídica, B) Obligaciones del asegurador Otros deberes: deberes de información previos a la finalización del contrato, entrega de la documentación, etc., 3) Otros deberes: Informar del siniestro, plazo máximo de 7 días desde que se conoce (16 LCS)