WARNING:
JavaScript is turned OFF. None of the links on this concept map will
work until it is reactivated.
If you need help turning JavaScript On, click here.
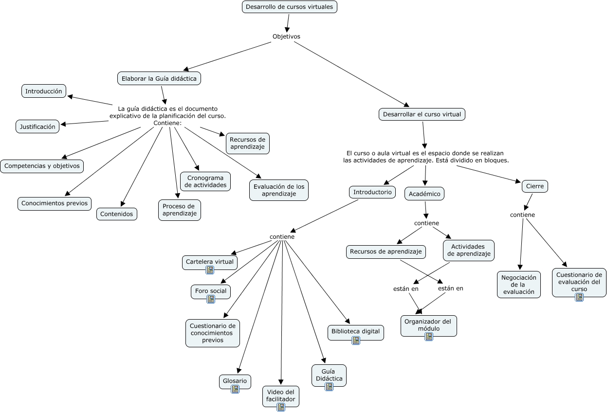
Este Cmap, tiene información relacionada con: Desarrollo cursos virtuales.cmap, Introductorio contiene Guía Didáctica, Elaborar la Guía didáctica La guía didáctica es el documento explicativo de la planificación del curso. Contiene: Proceso de aprendizaje, Introductorio contiene Cartelera virtual, Elaborar la Guía didáctica La guía didáctica es el documento explicativo de la planificación del curso. Contiene: Competencias y objetivos, Desarrollar el curso virtual El curso o aula virtual es el espacio donde se realizan las actividades de aprendizaje. Está dividido en bloques. Académico, Cierre contiene Negociación de la evaluación, Elaborar la Guía didáctica La guía didáctica es el documento explicativo de la planificación del curso. Contiene: Cronograma de actividades, Elaborar la Guía didáctica La guía didáctica es el documento explicativo de la planificación del curso. Contiene: Evaluación de los aprendizaje, Introductorio contiene Video del facilitador, Recursos de aprendizaje están en Organizador del módulo, Elaborar la Guía didáctica La guía didáctica es el documento explicativo de la planificación del curso. Contiene: Contenidos, Cierre contiene Cuestionario de evaluación del curso, Académico contiene Actividades de aprendizaje, Desarrollar el curso virtual El curso o aula virtual es el espacio donde se realizan las actividades de aprendizaje. Está dividido en bloques. Introductorio, Desarrollo de cursos virtuales Objetivos Elaborar la Guía didáctica, Elaborar la Guía didáctica La guía didáctica es el documento explicativo de la planificación del curso. Contiene: Recursos de aprendizaje, Elaborar la Guía didáctica La guía didáctica es el documento explicativo de la planificación del curso. Contiene: Introducción, Desarrollar el curso virtual El curso o aula virtual es el espacio donde se realizan las actividades de aprendizaje. Está dividido en bloques. Cierre, Académico contiene Recursos de aprendizaje, Introductorio contiene Glosario