WARNING:
JavaScript is turned OFF. None of the links on this concept map will
work until it is reactivated.
If you need help turning JavaScript On, click here.
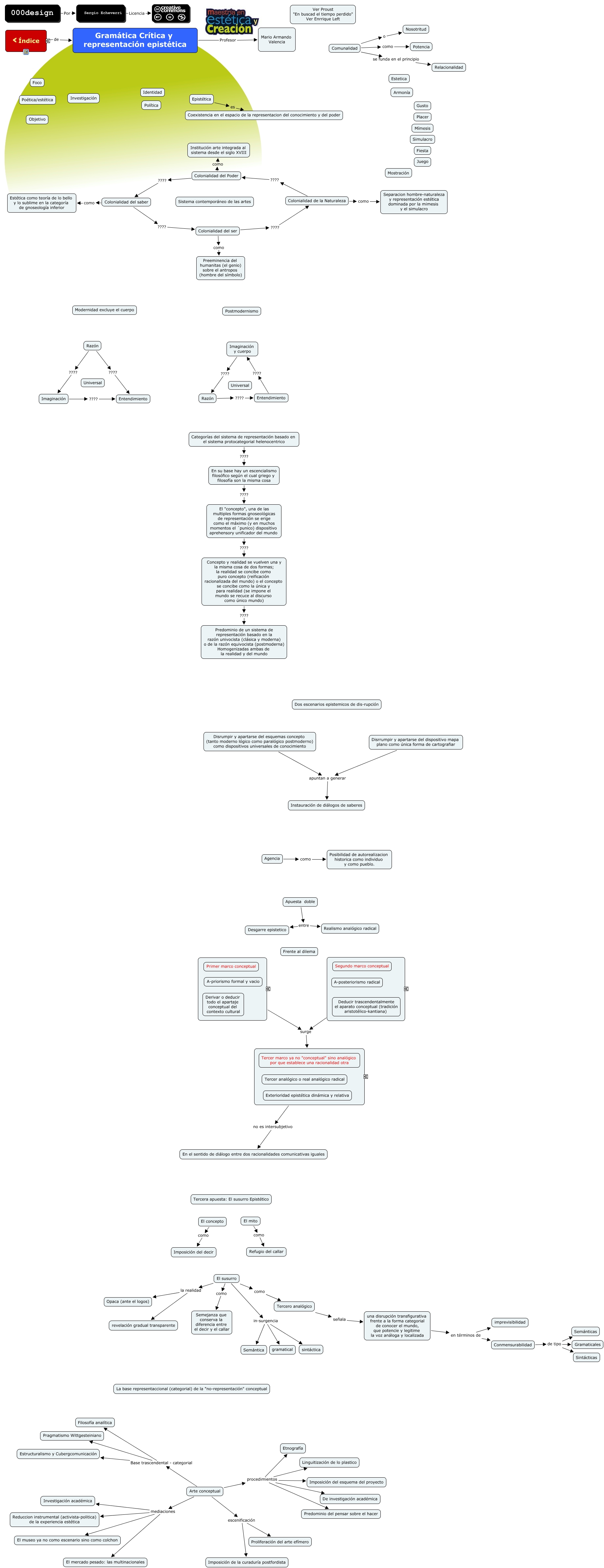
Este Cmap, tiene información relacionada con: Gramática crítica y representación epistética, Disrrumpir y apartarse del dispositivo mapa plano como única forma de cartografiar apuntan a generar Instauración de diálogos de saberes, Concepto y realidad se vuelven una y la misma cosa de dos formas; la realidad se concibe como puro concepto (reificación racionalizada del mundo) o el concepto se concibe como la única y para realidad (se impone el mundo se recuce al discurso como único mundo) ???? Predominio de un sistema de representación basado en la razón univocista (clásica y moderna) o de la razón equivocista (postmoderna) Homogenizadas ambas de la realidad y del mundo, En su base hay un escencialismo filosófico según el cual griego y filosofía son la misma cosa ???? El "concepto", una de las multiples formas gnoseológicas de representación se erige como el máximo (y en muchos momentos el ´punico) dispositivo aprehensory unificador del mundo, ???? de Gramática Crítica y representación epistética, Arte conceptual mediaciones El mercado pesado: las multinacionales, Arte conceptual mediaciones El museo ya no como escenario sino como colchon, El susurro in-surgencia gramatical, Conmensurabilidad de tipo Gramaticales, El susurro como Semejanza que conserva la diferencia entre el decir y el callar, ???? surge ????, Arte conceptual procedimientos De investigación académica, Arte conceptual procedimientos Linguitización de lo plastico, Arte conceptual Base trascendental - categorial Filosofía analítica, una disrupción transfigurativa frente a la forma categorial de conocer el mundo, que potencie y legitime la voz análoga y localizada en términos de Conmensurabilidad, Tercero analógico señala una disrupción transfigurativa frente a la forma categorial de conocer el mundo, que potencie y legitime la voz análoga y localizada, Apuesta doble entre Desgarre epistetico, Categorías del sistema de representación basado en el sistema protocategorial helenocentrico ???? En su base hay un escencialismo filosófico según el cual griego y filosofía son la misma cosa, Razón ???? Entendimiento, Imaginación ???? Entendimiento, Colonialidad del ser ???? Colonialidad de la Naturaleza