WARNING:
JavaScript is turned OFF. None of the links on this concept map will
work until it is reactivated.
If you need help turning JavaScript On, click here.
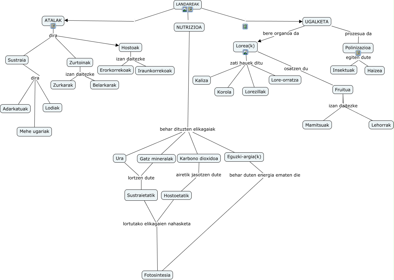
IHMC CmapTools-ekin sortu den kontzeptu-mapa honek honi buruzko informazioa du: Landareak, NUTRIZIOA behar dituzten elikagaiak Gatz mineralak, Lorea(k) osatzen du Fruitua, NUTRIZIOA behar dituzten elikagaiak Ura, LANDAREAK ATALAK, Sustraia dira Lodiak, Lorea(k) zati hauek ditu Lorezillak, Ura lortzen dute Sustraietatik, UGALKETA bere organoa da Lorea(k), Sustraia dira Adarkatuak, Gatz mineralak lortzen dute Sustraietatik, Polinizazioa egiten dute Haizea, Lorea(k) zati hauek ditu Kaliza, Zurtoinak izan daitezke Belarkarak, Karbono dioxidoa airetik jasotzen dute Hostoetatik, Sustraietatik lortutako elikagaien nahasketa Fotosintesia, NUTRIZIOA behar dituzten elikagaiak Eguzki-argia(k), Lorea(k) zati hauek ditu Korola, Polinizazioa egiten dute Insektuak, ATALAK dira Hostoak, LANDAREAK UGALKETA