WARNING:
JavaScript is turned OFF. None of the links on this concept map will
work until it is reactivated.
If you need help turning JavaScript On, click here.
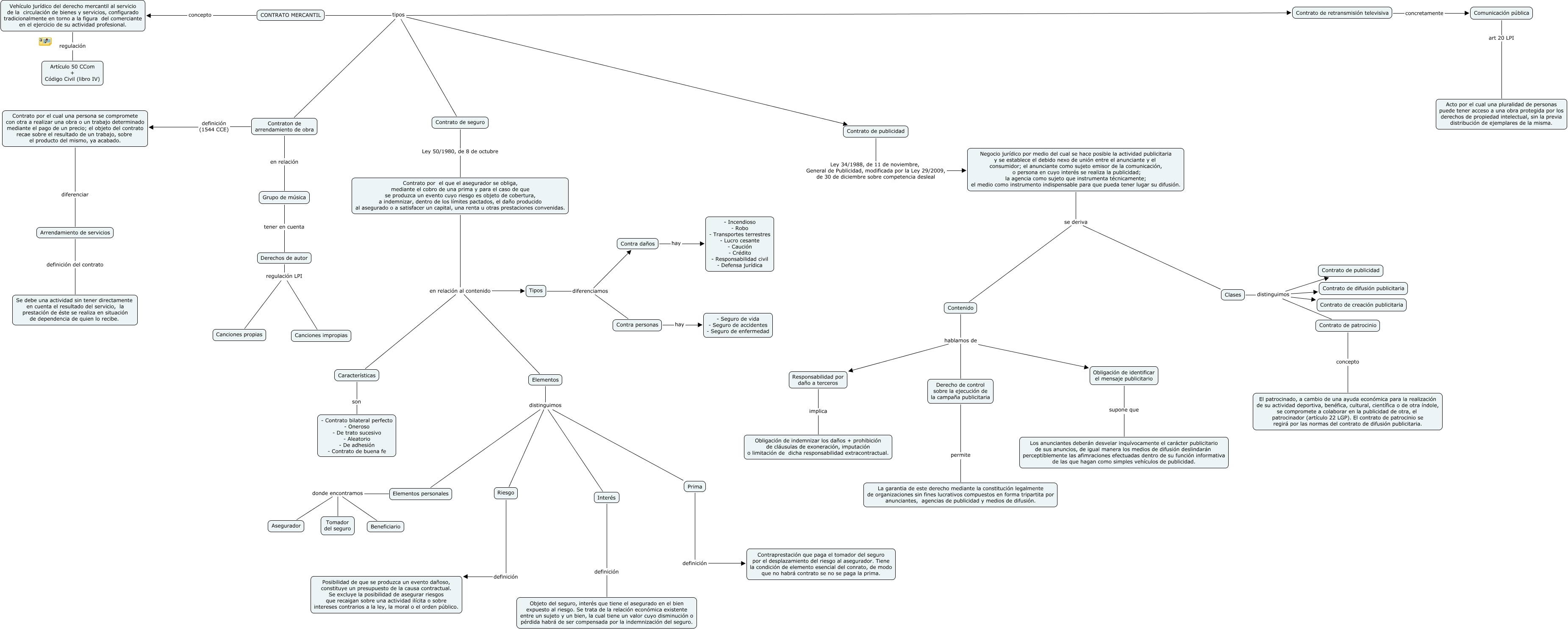
Aquest mapa conceptual conté informació relacionada amb: Esc 1 - Contratos, Elementos distinguimos Interés, Contenido hablamos de Derecho de control sobre la ejecución de la campaña publicitaria, Contrato por el que el asegurador se obliga, mediante el cobro de una prima y para el caso de que se produzca un evento cuyo riesgo es objeto de cobertura, a indemnizar, dentro de los límites pactados, el daño producido al asegurado o a satisfacer un capital, una renta u otras prestaciones convenidas. en relación al contenido Características, Contraton de arrendamiento de obra en relación Grupo de música, Elementos personales donde encontramos Tomador del seguro, Características son - Contrato bilateral perfecto - Oneroso - De trato sucesivo - Aleatorio - De adhesión - Contrato de buena fe, Elementos distinguimos Riesgo, Contrato de seguro Ley 50/1980, de 8 de octubre Contrato por el que el asegurador se obliga, mediante el cobro de una prima y para el caso de que se produzca un evento cuyo riesgo es objeto de cobertura, a indemnizar, dentro de los límites pactados, el daño producido al asegurado o a satisfacer un capital, una renta u otras prestaciones convenidas., Prima definición Contraprestación que paga el tomador del seguro por el desplazamiento del riesgo al asegurador. Tiene la condición de elemento esencial del conrato, de modo que no habrá contrato se no se paga la prima., CONTRATO MERCANTIL tipos Contraton de arrendamiento de obra, Clases distinguimos Contrato de publicidad, Contrato de patrocinio concepto El patrocinado, a cambio de una ayuda económica para la realización de su actividad deportiva, benéfica, cultural, científica o de otra índole, se compromete a colaborar en la publicidad de otra, el patrocinador (artículo 22 LGP). El contrato de patrocinio se regirá por las normas del contrato de difusión publicitaria., Vehículo jurídico del derecho mercantil al servicio de la circulación de bienes y servicios, configurado tradicionalmente en torno a la figura del comerciante en el ejercicio de su actividad profesional. regulación Artículo 50 CCom + Código Civil (libro IV), CONTRATO MERCANTIL concepto Vehículo jurídico del derecho mercantil al servicio de la circulación de bienes y servicios, configurado tradicionalmente en torno a la figura del comerciante en el ejercicio de su actividad profesional., Contra daños hay - Incendios o - Robo - Transportes terrestres - Lucro cesante - Caución - Crédito - Responsabilidad civil - Defensa jurídica, CONTRATO MERCANTIL tipos Contrato de seguro, Elementos distinguimos Prima, Comunicación pública art 20 LPI Acto por el cual una pluralidad de personas puede tener acceso a una obra protegida por los derechos de propiedad intelectual, sin la previa distribución de ejemplares de la misma., Clases distinguimos Contrato de patrocinio, Contrato por el que el asegurador se obliga, mediante el cobro de una prima y para el caso de que se produzca un evento cuyo riesgo es objeto de cobertura, a indemnizar, dentro de los límites pactados, el daño producido al asegurado o a satisfacer un capital, una renta u otras prestaciones convenidas. en relación al contenido Elementos