WARNING:
JavaScript is turned OFF. None of the links on this concept map will
work until it is reactivated.
If you need help turning JavaScript On, click here.
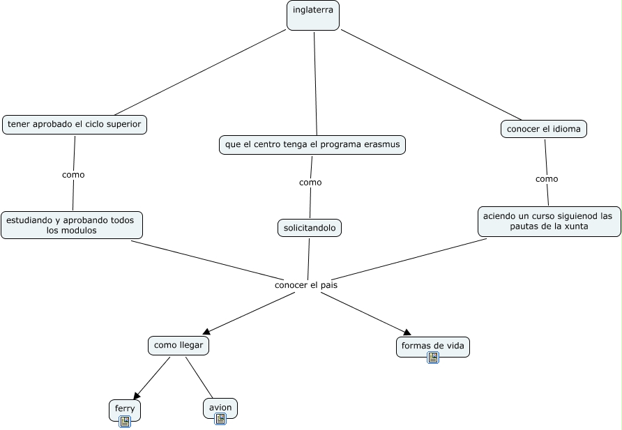
Este Cmap, tiene información relacionada con: inglaterra erasmus, solicitandolo conocer el pais como llegar, inglaterra ???? conocer el idioma, inglaterra ???? que el centro tenga el programa erasmus, que el centro tenga el programa erasmus como solicitandolo, aciendo un curso siguienod las pautas de la xunta conocer el pais como llegar, como llegar ???? avion, estudiando y aprobando todos los modulos conocer el pais como llegar, tener aprobado el ciclo superior como estudiando y aprobando todos los modulos, conocer el idioma como aciendo un curso siguienod las pautas de la xunta, aciendo un curso siguienod las pautas de la xunta conocer el pais formas de vida, solicitandolo conocer el pais formas de vida, como llegar ???? ferry, inglaterra ???? tener aprobado el ciclo superior, estudiando y aprobando todos los modulos conocer el pais formas de vida