WARNING:
JavaScript is turned OFF. None of the links on this concept map will
work until it is reactivated.
If you need help turning JavaScript On, click here.
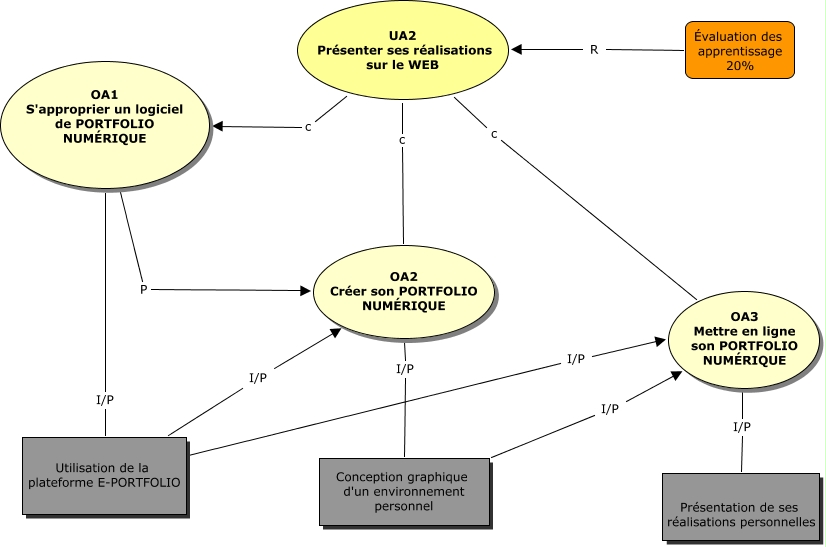
Cette carte de concepts créée avec IHMC CmapTools traite de: UA2, Utilisation de la plateforme E-PORTFOLIO I/P OA2 Créer son PORTFOLIO NUMÉRIQUE, OA2 Créer son PORTFOLIO NUMÉRIQUE I/P Conception graphique d'un environnement personnel, UA2 Présenter ses réalisations sur le WEB c OA2 Créer son PORTFOLIO NUMÉRIQUE, Évaluation des apprentissage 20% R UA2 Présenter ses réalisations sur le WEB, UA2 Présenter ses réalisations sur le WEB c OA1 S'approprier un logiciel de PORTFOLIO NUMÉRIQUE, Conception graphique d'un environnement personnel I/P OA3 Mettre en ligne son PORTFOLIO NUMÉRIQUE, OA3 Mettre en ligne son PORTFOLIO NUMÉRIQUE I/P Présentation de ses réalisations personnelles, Utilisation de la plateforme E-PORTFOLIO I/P OA3 Mettre en ligne son PORTFOLIO NUMÉRIQUE, OA1 S'approprier un logiciel de PORTFOLIO NUMÉRIQUE I/P Utilisation de la plateforme E-PORTFOLIO, OA1 S'approprier un logiciel de PORTFOLIO NUMÉRIQUE P OA2 Créer son PORTFOLIO NUMÉRIQUE, UA2 Présenter ses réalisations sur le WEB c OA3 Mettre en ligne son PORTFOLIO NUMÉRIQUE