WARNING:
JavaScript is turned OFF. None of the links on this concept map will
work until it is reactivated.
If you need help turning JavaScript On, click here.
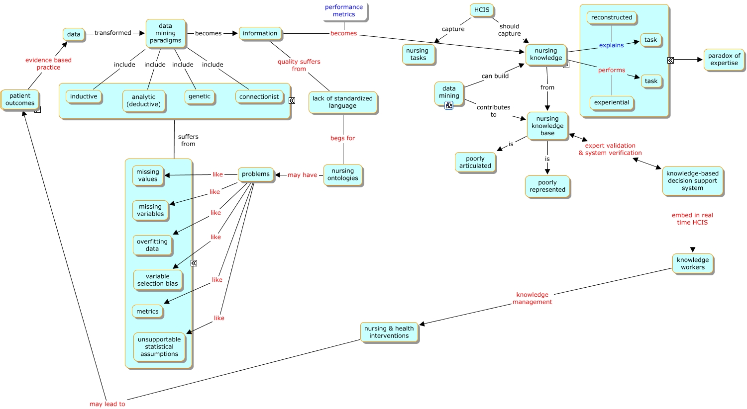
This Concept Map, created with IHMC CmapTools, has information related to: data mining, nursing knowledge base is poorly represented, patient outcomes evidence based practice data, experiential performs task, problems like metrics, data mining can build nursing knowledge, nursing knowledge performs task, performance metrics becomes nursing knowledge, HCIS should capture nursing knowledge, problems like unsupportable statistical assumptions, ???? ???? paradox of expertise, knowledge-based decision support system embed in real time HCIS knowledge workers, lack of standardized language begs for nursing ontologies, information becomes nursing knowledge, data mining paradigms include inductive, HCIS capture nursing tasks, reconstructed explains task, information quality suffers from lack of standardized language, data mining paradigms include analytic (deductive), data mining paradigms include genetic, knowledge-based decision support system expert validation & system verification nursing knowledge base