WARNING:
JavaScript is turned OFF. None of the links on this concept map will
work until it is reactivated.
If you need help turning JavaScript On, click here.
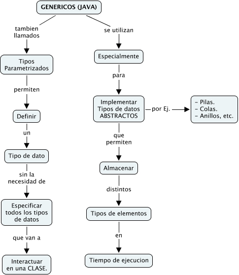
Este Cmap, tiene información relacionada con: Genéricos(JAVA), GENERICOS (JAVA) se utilizan Especialmente, Definir un Tipo de dato, Implementar Tipos de datos ABSTRACTOS por Ej. - Pilas. - Colas. - Anillos, etc., Especificar todos los tipos de datos que van a Interactuar en una CLASE., Especialmente para Implementar Tipos de datos ABSTRACTOS, Tipos Parametrizados permiten Definir, Tipo de dato sin la necesidad de Especificar todos los tipos de datos, Implementar Tipos de datos ABSTRACTOS que permiten Almacenar, Almacenar distintos Tipos de elementos, Tipos de elementos en Tiempo de ejecucion, GENERICOS (JAVA) tambien llamados Tipos Parametrizados