WARNING:
JavaScript is turned OFF. None of the links on this concept map will
work until it is reactivated.
If you need help turning JavaScript On, click here.
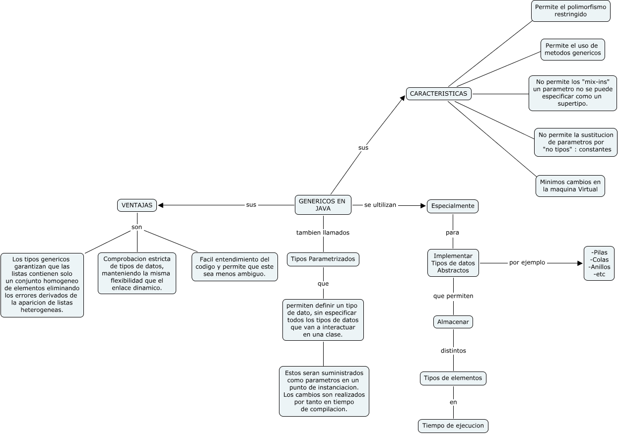
Este Cmap, tiene información relacionada con: genericos, GENERICOS EN JAVA sus CARACTERISTICAS, Tipos de elementos en Tiempo de ejecucion, permiten definir un tipo de dato, sin especificar todos los tipos de datos que van a interactuar en una clase. ???? Estos seran suministrados como parametros en un punto de instanciacion. Los cambios son realizados por tanto en tiempo de compilacion., VENTAJAS son Los tipos genericos garantizan que las listas contienen solo un conjunto homogeneo de elementos eliminando los errores derivados de la aparicion de listas heterogeneas., CARACTERISTICAS ???? No permite los "mix-ins" un parametro no se puede especificar como un supertipo., Implementar Tipos de datos Abstractos que permiten Almacenar, CARACTERISTICAS ???? Permite el uso de metodos genericos, CARACTERISTICAS ???? Minimos cambios en la maquina Virtual, CARACTERISTICAS ???? Permite el polimorfismo restringido, GENERICOS EN JAVA tambien llamados Tipos Parametrizados, Almacenar distintos Tipos de elementos, GENERICOS EN JAVA sus VENTAJAS, VENTAJAS son Comprobacion estricta de tipos de datos, manteniendo la misma flexibilidad que el enlace dinamico., VENTAJAS son Facil entendimiento del codigo y permite que este sea menos ambiguo., GENERICOS EN JAVA se ultilizan Especialmente, Implementar Tipos de datos Abstractos por ejemplo -Pilas -Colas -Anillos -etc, Tipos Parametrizados que permiten definir un tipo de dato, sin especificar todos los tipos de datos que van a interactuar en una clase., Especialmente para Implementar Tipos de datos Abstractos, CARACTERISTICAS ???? No permite la sustitucion de parametros por "no tipos" : constantes