WARNING:
JavaScript is turned OFF. None of the links on this concept map will
work until it is reactivated.
If you need help turning JavaScript On, click here.
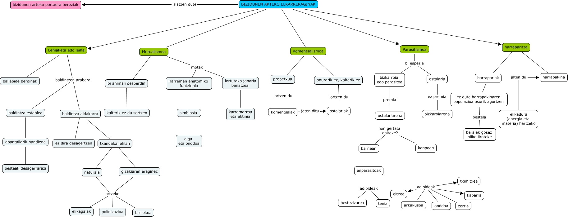
IHMC CmapTools-ekin sortu den kontzeptu-mapa honek honi buruzko informazioa du: elkarreraginak, BIZIDUNEN ARTEKO ELKARRERAGINAK Parasitismoa, probetxua lortzen du komentsalak, BIZIDUNEN ARTEKO ELKARRERAGINAK Mutualismoa, Mutualismoa bi animali desberdin, abantailarik handiena besteak desagerrarazi, kanpoan adibideak zorria, Lehiaketa edo leiha baldintzen arabera baldintza aldakorra, kanpoan adibideak tximitxea, gizakiaren eraginez lortzeko polinizazioa, Komentsalismoa probetxua, BIZIDUNEN ARTEKO ELKARRERAGINAK Lehiaketa edo leiha, Parasitismoa bi espezie bizkarroia edo parasitoa, naturala lortzeko polinizazioa, ostalariarena non gertata daiteke? barnean, harrapariak ez dute harrapakinaren populazioa osorik agortzen, naturala lortzeko elikagaiak, harrapariak jaten du elikadura (energia eta materia) hartzeko, enparasitoak adibideak hestezizarea, kanpoan adibideak eltxoa, kanpoan adibideak kaparra