WARNING:
JavaScript is turned OFF. None of the links on this concept map will
work until it is reactivated.
If you need help turning JavaScript On, click here.
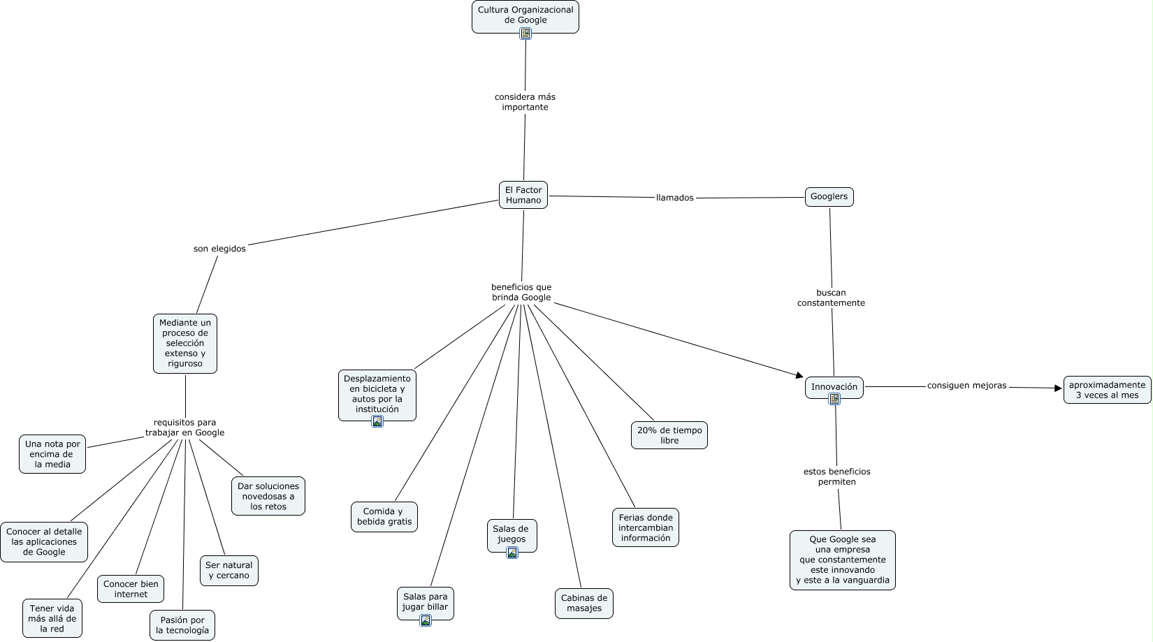
Este Cmap, tiene información relacionada con: cultura google, Mediante un proceso de selección extenso y riguroso requisitos para trabajar en Google Conocer al detalle las aplicaciones de Google, Mediante un proceso de selección extenso y riguroso requisitos para trabajar en Google Conocer bien internet, Mediante un proceso de selección extenso y riguroso requisitos para trabajar en Google Dar soluciones novedosas a los retos, El Factor Humano beneficios que brinda Google Comida y bebida gratis, El Factor Humano son elegidos Mediante un proceso de selección extenso y riguroso, Mediante un proceso de selección extenso y riguroso requisitos para trabajar en Google Una nota por encima de la media, Mediante un proceso de selección extenso y riguroso requisitos para trabajar en Google Pasión por la tecnología, El Factor Humano beneficios que brinda Google Salas de juegos, Mediante un proceso de selección extenso y riguroso requisitos para trabajar en Google Ser natural y cercano, Innovación estos beneficios permiten Que Google sea una empresa que constantemente este innovando y este a la vanguardia, Cultura Organizacional de Google considera más importante El Factor Humano, Mediante un proceso de selección extenso y riguroso requisitos para trabajar en Google Tener vida más allá de la red, El Factor Humano beneficios que brinda Google Innovación, El Factor Humano beneficios que brinda Google Salas para jugar billar, El Factor Humano llamados Googlers, Innovación consiguen mejoras aproximadamente 3 veces al mes, El Factor Humano beneficios que brinda Google Cabinas de masajes, El Factor Humano beneficios que brinda Google Ferias donde intercambian información, El Factor Humano beneficios que brinda Google 20% de tiempo libre, El Factor Humano beneficios que brinda Google Desplazamiento en bicicleta y autos por la institución