WARNING:
JavaScript is turned OFF. None of the links on this concept map will
work until it is reactivated.
If you need help turning JavaScript On, click here.
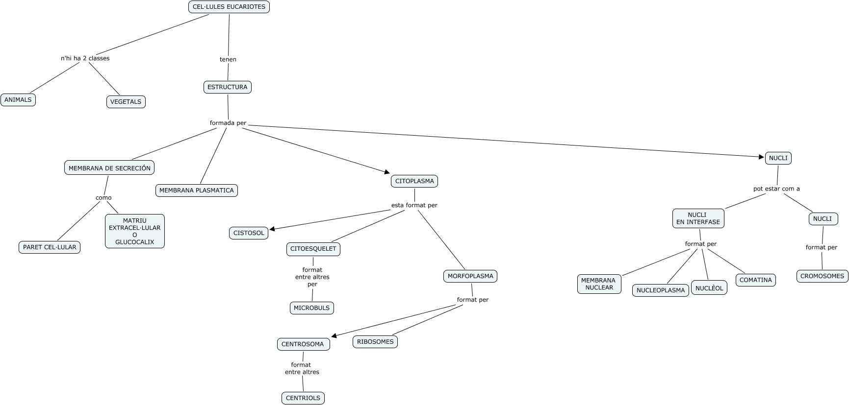
Este Cmap, tiene información relacionada con: EUCARIOTES VALVERDE, NUCLI format per CROMOSOMES, NUCLI EN INTERFASE format per NUCLÈOL, CENTROSOMA format entre altres CENTRIOLS, CITOPLASMA esta format per CISTOSOL, CITOPLASMA esta format per MORFOPLASMA, NUCLI EN INTERFASE format per MEMBRANA NUCLEAR, MORFOPLASMA format per CENTROSOMA, ESTRUCTURA formada per MEMBRANA PLASMATICA, NUCLI pot estar com a NUCLI EN INTERFASE, CEL·LULES EUCARIOTES tenen ESTRUCTURA, ESTRUCTURA formada per MEMBRANA DE SECRECIÓN, MEMBRANA DE SECRECIÓN como PARET CEL·LULAR, CEL·LULES EUCARIOTES n'hi ha 2 classes VEGETALS, MEMBRANA DE SECRECIÓN como MATRIU EXTRACEL·LULAR O GLUCOCALIX, CEL·LULES EUCARIOTES n'hi ha 2 classes ANIMALS, ESTRUCTURA formada per NUCLI, MORFOPLASMA format per RIBOSOMES, CITOESQUELET format entre altres per MICROBULS, NUCLI EN INTERFASE format per COMATINA, NUCLI EN INTERFASE format per NUCLEOPLASMA