WARNING:
JavaScript is turned OFF. None of the links on this concept map will
work until it is reactivated.
If you need help turning JavaScript On, click here.
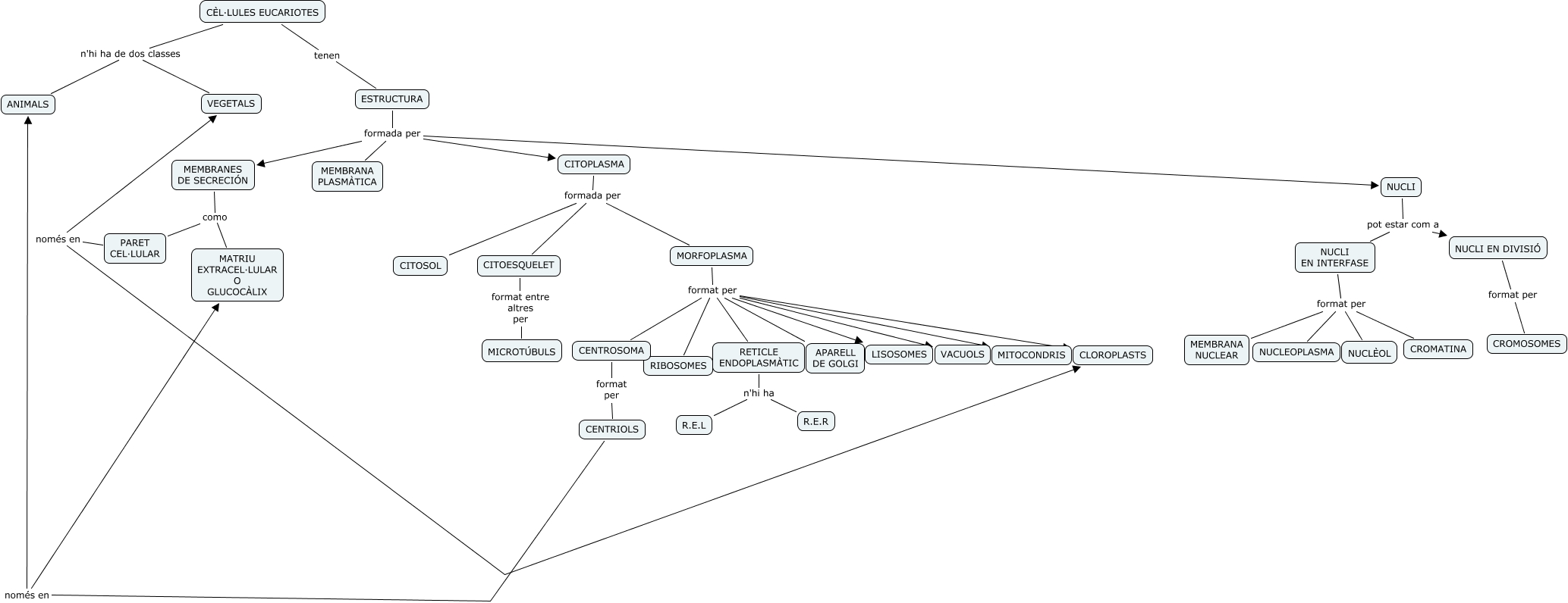
Este Cmap, tiene información relacionada con: EucariotesSansa, CITOESQUELET format entre altres per MICROTÚBULS, MORFOPLASMA format per MITOCONDRIS, CITOPLASMA formada per CITOSOL, MORFOPLASMA format per APARELL DE GOLGI, MEMBRANES DE SECRECIÓN como PARET CEL·LULAR, NUCLI EN INTERFASE format per MEMBRANA NUCLEAR, CÈL·LULES EUCARIOTES n'hi ha de dos classes ANIMALS, MORFOPLASMA format per VACUOLS, NUCLI pot estar com a NUCLI EN INTERFASE, CITOPLASMA formada per MORFOPLASMA, PARET CEL·LULAR només en CLOROPLASTS, ESTRUCTURA formada per CITOPLASMA, NUCLI EN INTERFASE format per NUCLÈOL, RETICLE ENDOPLASMÀTIC n'hi ha R.E.L, MORFOPLASMA format per CLOROPLASTS, MORFOPLASMA format per RETICLE ENDOPLASMÀTIC, MORFOPLASMA format per CENTROSOMA, MEMBRANES DE SECRECIÓN como MATRIU EXTRACEL·LULAR O GLUCOCÀLIX, CENTRIOLS només en ANIMALS, ESTRUCTURA formada per NUCLI