WARNING:
JavaScript is turned OFF. None of the links on this concept map will
work until it is reactivated.
If you need help turning JavaScript On, click here.
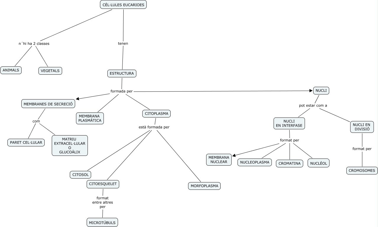
Este Cmap, tiene información relacionada con: EUCARIOTES RIBA, CÈL·LULES EUCARIOES n´hi ha 2 classes VEGETALS, NUCLI EN INTERFASE format per NUCLÈOL, NUCLI EN INTERFASE format per NUCLEOPLASMA, ESTRUCTURA formada per CITOPLASMA, CITOPLASMA està formada per CITOSOL, NUCLI EN DIVISIÓ format per CROMOSOMES, NUCLI pot estar com a NUCLI EN DIVISIÓ, MEMBRANES DE SECRECIÓ com PARET CEL·LULAR, NUCLI pot estar com a NUCLI EN INTERFASE, ESTRUCTURA formada per MEMBRANES DE SECRECIÓ, CÈL·LULES EUCARIOES tenen ESTRUCTURA, MEMBRANES DE SECRECIÓ com MATRIU EXTRACEL·LULAR O GLUCOÀLIX, CITOPLASMA està formada per MORFOPLASMA, NUCLI EN INTERFASE format per MEMBRANA NUCLEAR, ESTRUCTURA formada per MEMBRANA PLASMÀTICA, NUCLI EN INTERFASE format per CROMATINA, ESTRUCTURA formada per NUCLI, CÈL·LULES EUCARIOES n´hi ha 2 classes ANIMALS, CITOPLASMA està formada per CITOESQUELET, CITOESQUELET format entre altres per MICROTÚBULS