WARNING:
JavaScript is turned OFF. None of the links on this concept map will
work until it is reactivated.
If you need help turning JavaScript On, click here.
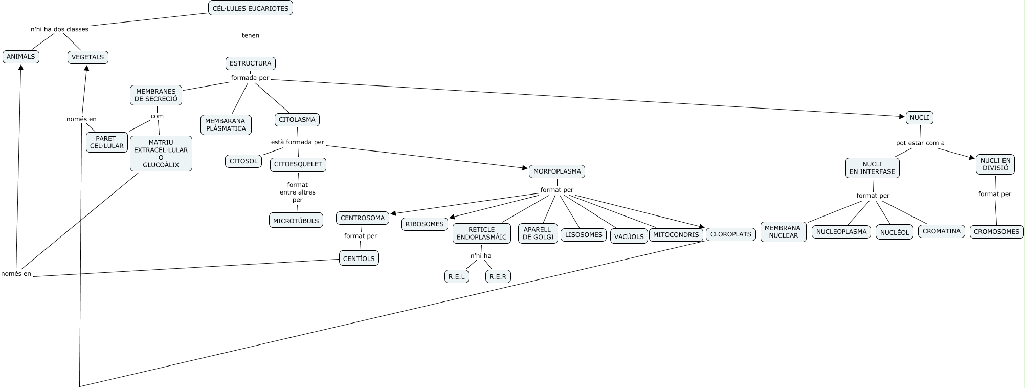
Este Cmap, tiene información relacionada con: EUCARIOTES MITJÀ, CITOLASMA està formada per CITOESQUELET, CLOROPLATS només en VEGETALS, RETICLE ENDOPLASMÀIC n'hi ha R.E.L, MEMBRANES DE SECRECIÓ com MATRIU EXTRACEL·LULAR O GLUCOÀLIX, MORFOPLASMA format per MITOCONDRIS, PARET CEL·LULAR només en VEGETALS, NUCLI pot estar com a NUCLI EN INTERFASE, NUCLI EN INTERFASE format per NUCLÈOL, MORFOPLASMA format per APARELL DE GOLGI, CÈL·LULES EUCARIOTES n'hi ha dos classes VEGETALS, MORFOPLASMA format per LISOSOMES, CENTÍOLS només en ANIMALS, ESTRUCTURA formada per NUCLI, CENTROSOMA format per CENTÍOLS, CITOLASMA està formada per MORFOPLASMA, MEMBRANES DE SECRECIÓ formada per MEMBARANA PLÀSMATICA, MORFOPLASMA format per RETICLE ENDOPLASMÀIC, MEMBRANES DE SECRECIÓ com PARET CEL·LULAR, RETICLE ENDOPLASMÀIC n'hi ha R.E.R, MEMBRANES DE SECRECIÓ formada per CITOLASMA