WARNING:
JavaScript is turned OFF. None of the links on this concept map will
work until it is reactivated.
If you need help turning JavaScript On, click here.
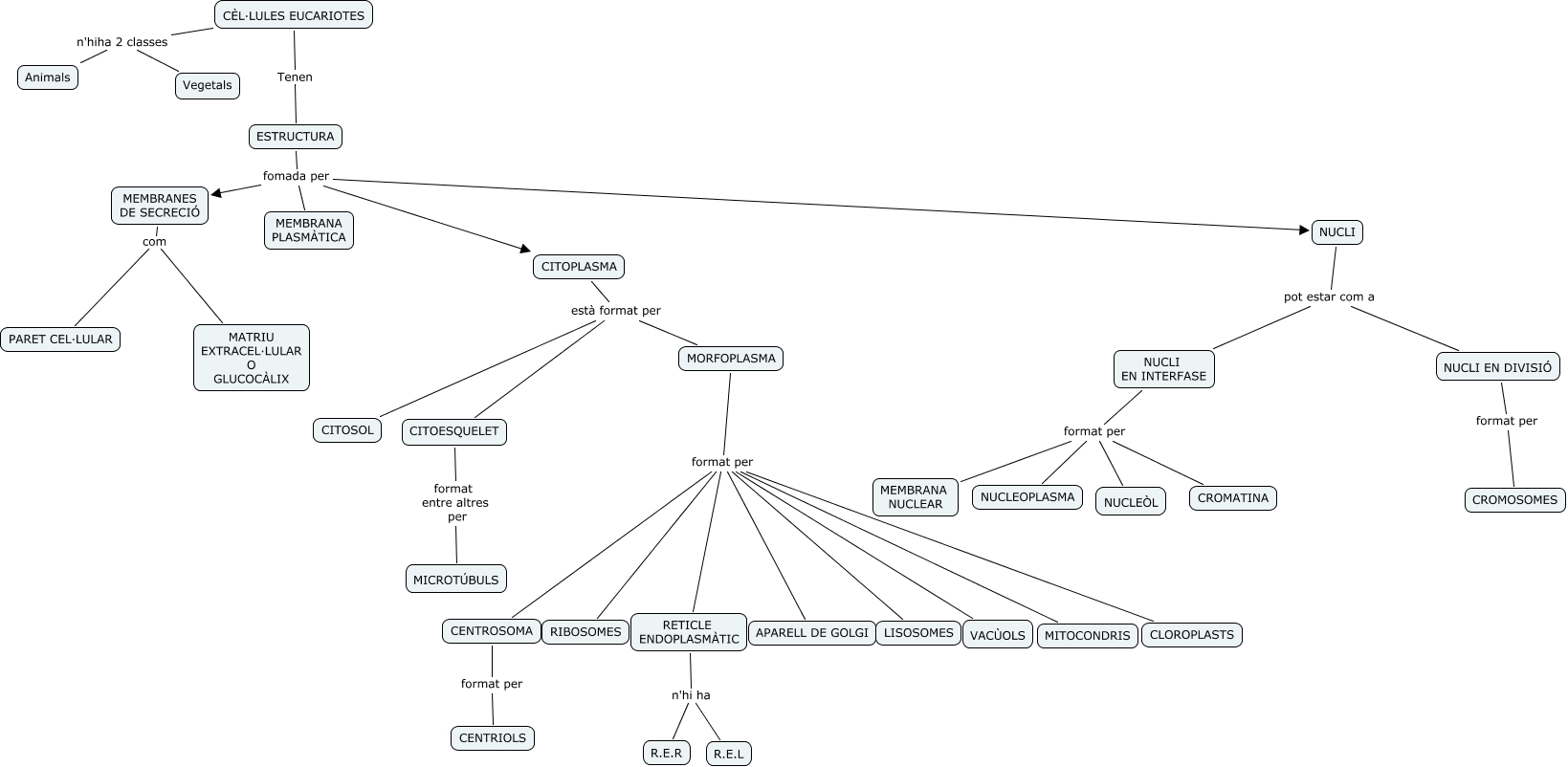
Este Cmap, tiene información relacionada con: Eucariotes David Marquès, ESTRUCTURA fomada per NUCLI, MORFOPLASMA format per VACÙOLS, NUCLI EN INTERFASE format per MEMBRANA NUCLEAR, MORFOPLASMA format per RIBOSOMES, MORFOPLASMA format per CLOROPLASTS, CITOPLASMA està format per CITOSOL, MORFOPLASMA format per LISOSOMES, NUCLI EN INTERFASE format per NUCLEÒL, MORFOPLASMA format per MITOCONDRIS, CITOESQUELET format entre altres per MICROTÚBULS, RETICLE ENDOPLASMÀTIC n'hi ha R.E.L, CÈL·LULES EUCARIOTES n'hiha 2 classes Animals, ESTRUCTURA fomada per CITOPLASMA, NUCLI pot estar com a NUCLI EN DIVISIÓ, CÈL·LULES EUCARIOTES n'hiha 2 classes Vegetals, MORFOPLASMA format per APARELL DE GOLGI, MEMBRANES DE SECRECIÓ com PARET CEL·LULAR, CITOPLASMA està format per MORFOPLASMA, NUCLI pot estar com a NUCLI EN INTERFASE, MEMBRANES DE SECRECIÓ com MATRIU EXTRACEL·LULAR O GLUCOCÀLIX