WARNING:
JavaScript is turned OFF. None of the links on this concept map will
work until it is reactivated.
If you need help turning JavaScript On, click here.
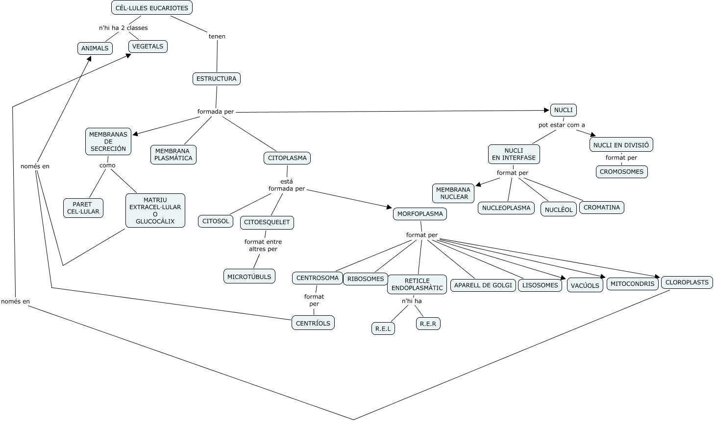
Este Cmap, tiene información relacionada con: eucatrtioata framis, MORFOPLASMA format per CLOROPLASTS, CITOPLASMA está formada per CITOESQUELET, RETICLE ENDOPLASMÀTIC n'hi ha R.E.L, ESTRUCTURA formada per CITOPLASMA, CITOPLASMA está formada per MORFOPLASMA, MORFOPLASMA format per RIBOSOMES, MATRIU EXTRACEL·LULAR O GLUCOCÀLIX només en ANIMALS, ESTRUCTURA formada per NUCLI, NUCLI EN INTERFASE format per NUCLEOPLASMA, CÈL·LULES EUCARIOTES tenen ESTRUCTURA, NUCLI EN INTERFASE format per NUCLÈOL, NUCLI pot estar com a NUCLI EN DIVISIÓ, ESTRUCTURA formada per MEMBRANAS DE SECRECIÓN, CITOESQUELET format entre altres per MICROTÚBULS, MORFOPLASMA format per CENTROSOMA, RETICLE ENDOPLASMÀTIC n'hi ha R.E.R, MORFOPLASMA format per MITOCONDRIS, MEMBRANAS DE SECRECIÓN como MATRIU EXTRACEL·LULAR O GLUCOCÀLIX, CÈL·LULES EUCARIOTES n'hi ha 2 classes VEGETALS, CLOROPLASTS només en VEGETALS