WARNING:
JavaScript is turned OFF. None of the links on this concept map will
work until it is reactivated.
If you need help turning JavaScript On, click here.
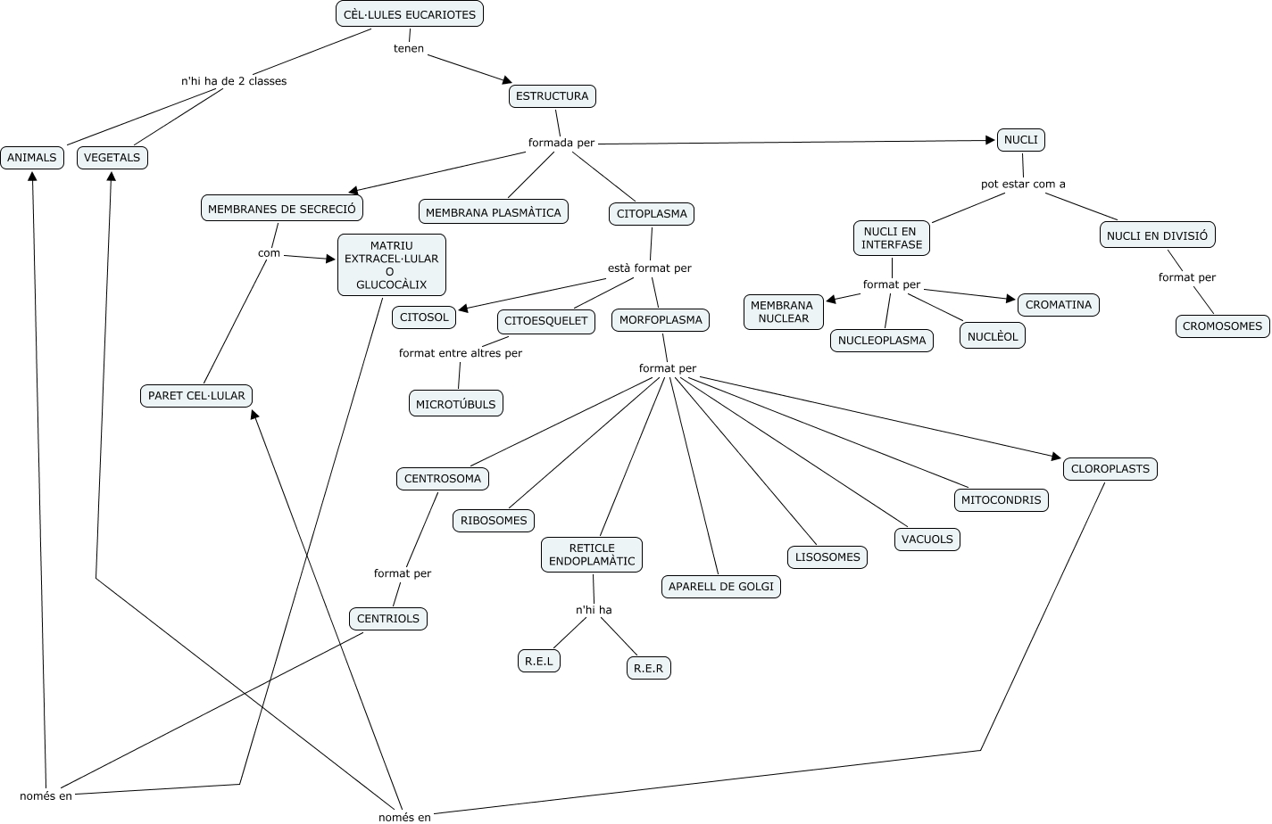
Este Cmap, tiene información relacionada con: EUCARIOTES AYMAAAAAAAAAAAAAAAAAAAAAA FGJ, NUCLI EN DIVISIÓ format per CROMOSOMES, CITOPLASMA està format per CITOESQUELET, RETICLE ENDOPLAMÀTIC n'hi ha R.E.L, MORFOPLASMA format per RETICLE ENDOPLAMÀTIC, NUCLI EN INTERFASE format per NUCLÈOL, MORFOPLASMA format per CENTROSOMA, CÈL·LULES EUCARIOTES n'hi ha de 2 classes ANIMALS, CÈL·LULES EUCARIOTES tenen ESTRUCTURA, MORFOPLASMA format per LISOSOMES, CITOPLASMA està format per CITOSOL, MATRIU EXTRACEL·LULAR O GLUCOCÀLIX només en ANIMALS, CLOROPLASTS només en VEGETALS, ESTRUCTURA formada per CITOPLASMA, CENTRIOLS només en ANIMALS, NUCLI pot estar com a NUCLI EN INTERFASE, CITOPLASMA està format per MORFOPLASMA, MORFOPLASMA format per VACUOLS, NUCLI EN INTERFASE format per CROMATINA, ESTRUCTURA formada per MEMBRANES DE SECRECIÓ, NUCLI EN INTERFASE format per NUCLEOPLASMA