WARNING:
JavaScript is turned OFF. None of the links on this concept map will
work until it is reactivated.
If you need help turning JavaScript On, click here.
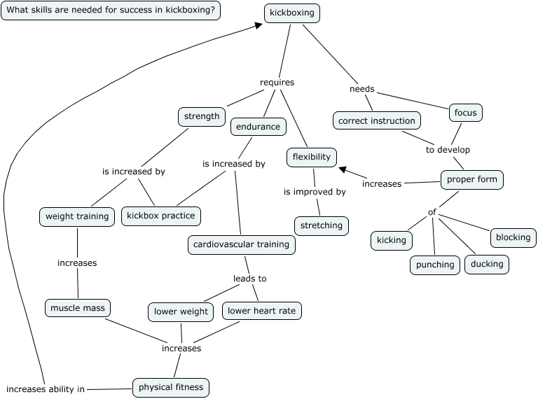
This Concept Map, created with IHMC CmapTools, has information related to: Himburg_hobbymap, proper form increases flexibility, flexibility is improved by stretching, correct instruction to develop proper form, proper form of punching, weight training increases muscle mass, cardiovascular training leads to lower heart rate, endurance is increased by kickbox practice, physical fitness increases ability in kickboxing, strength is increased by kickbox practice, proper form of kicking, proper form of blocking, kickboxing requires endurance, lower heart rate increases physical fitness, cardiovascular training leads to lower weight, kickboxing requires flexibility, kickboxing needs correct instruction, strength is increased by weight training, proper form of ducking, kickboxing needs focus, lower weight increases physical fitness