Warning:
JavaScript is turned OFF. None of the links on this page will work until it is reactivated.
If you need help turning JavaScript On, click here.
The Concept Map you are trying to access has information related to:
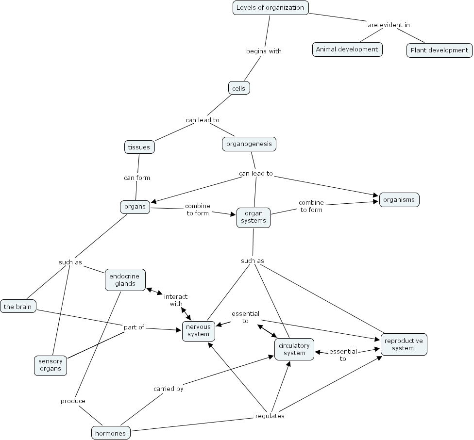
organs combine to form organ systems, endocrine glands interact with nervous system, hormones carried by circulatory system, sensory organs part of nervous system, circulatory system essential to reproductive system, organ systems such as nervous system, organ systems such as circulatory system, organ systems such as reproductive system, cells can lead to tissues, cells can lead to organogenesis, organ systems combine to form organisms, tissues can form organs, Levels of organization are evident in Animal development, Levels of organization are evident in Plant development, organogenesis can lead to organ systems, organogenesis can lead to organisms, organogenesis can lead to organs, nervous system essential to reproductive system, nervous system essential to circulatory system, nervous system essential to circulatory system, nervous system essential to circulatory system, endocrine glands produce hormones, organs such as the brain, organs such as endocrine glands, organs such as sensory organs, Levels of organization begins with cells, sensory organs part of nervous system, the brain part of nervous system, hormones regulates circulatory system, hormones regulates reproductive system, hormones regulates nervous system