Warning:
JavaScript is turned OFF. None of the links on this page will work until it is reactivated.
If you need help turning JavaScript On, click here.
The Concept Map you are trying to access has information related to:
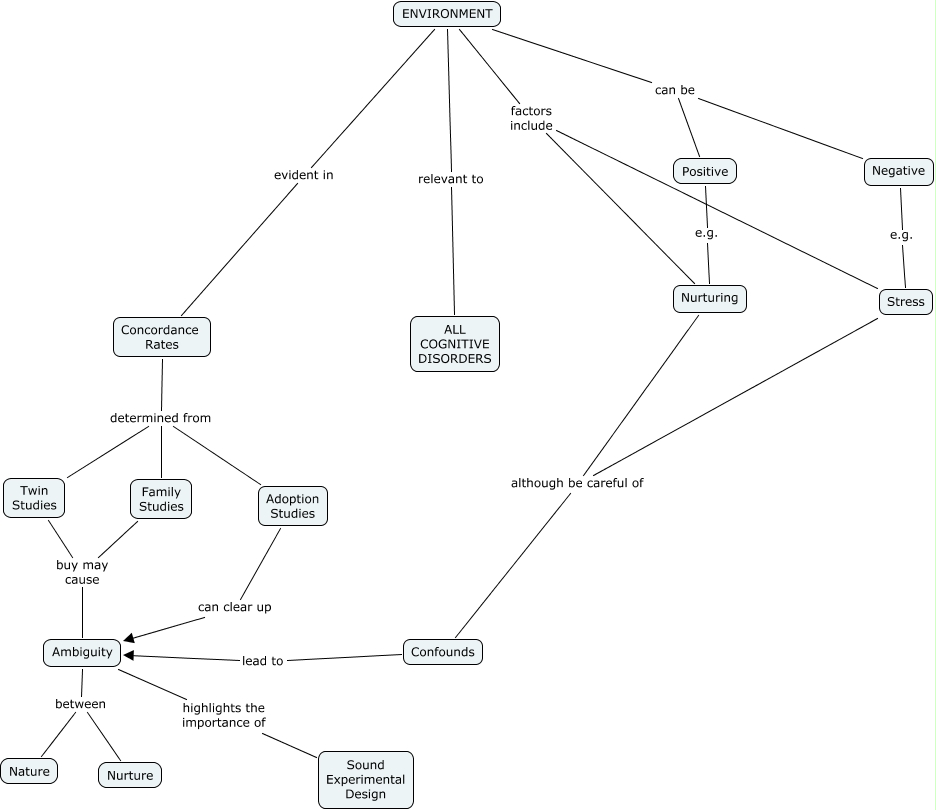
BD Environment, Concordance Rates determined from Adoption Studies, Ambiguity between Nature, Negative e.g. Stress, Concordance Rates determined from Family Studies, Confounds lead to Ambiguity, Family Studies buy may cause Ambiguity, Twin Studies buy may cause Ambiguity, ENVIRONMENT relevant to ALL COGNITIVE DISORDERS, Positive e.g. Nurturing, Ambiguity between Nurture