WARNING:
JavaScript is turned OFF. None of the links on this concept map will
work until it is reactivated.
If you need help turning JavaScript On, click here.
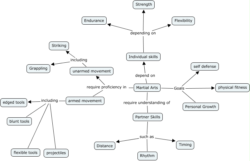
This Concept Map, created with IHMC CmapTools, has information related to: TKMA, armed movement including edged tools, Martial Arts Goals Personal Growth, unarmed movement including Striking, Martial Arts require understanding of Partner Skills, Martial Arts Goals physical fitness, Partner Skills such as Rhythm, armed movement including flexible tools, armed movement including blunt tools, Martial Arts Goals self defense, Partner Skills such as Distance, Martial Arts require proficiency in armed movement, Individual skills depending on Flexibility, Martial Arts depend on Individual skills, unarmed movement including Grappling, Martial Arts require proficiency in unarmed movement, Individual skills depending on Endurance, Individual skills depending on Strength, Partner Skills such as Timing, armed movement including projectiles