Warning:
JavaScript is turned OFF. None of the links on this page will work until it is reactivated.
If you need help turning JavaScript On, click here.
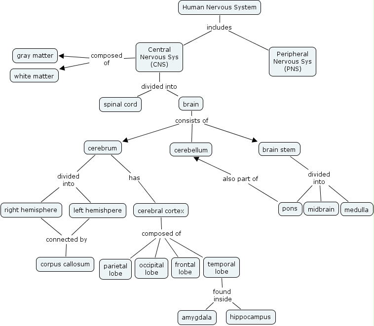
The Concept Map you are trying to access has information related to:
Human Nervous System, brain stem divided into medulla, cerebral cortex composed of frontal lobe, pons also part of cerebellum, cerebral cortex composed of occipital lobe, brain consists of cerebrum, cerebral cortex composed of temporal lobe, Human Nervous System includes Central Nervous Sys (CNS), brain stem divided into pons, temporal lobe found inside hippocampus, Human Nervous System includes Peripheral Nervous Sys (PNS)