WARNING:
JavaScript is turned OFF. None of the links on this concept map will
work until it is reactivated.
If you need help turning JavaScript On, click here.
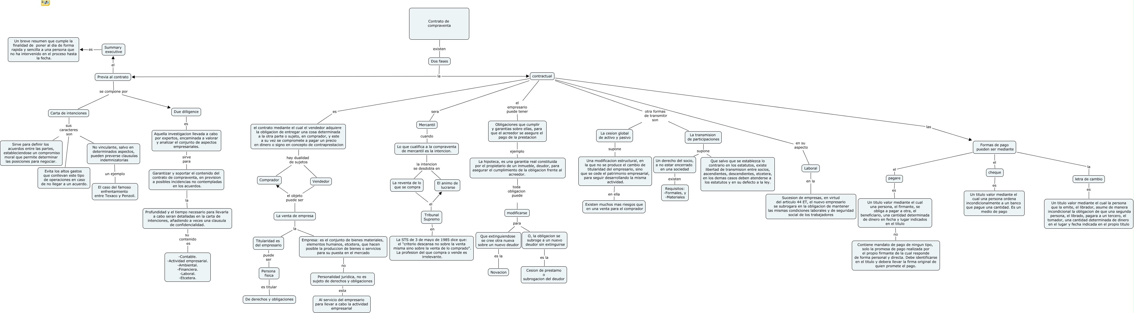
Aquest mapa conceptual conté informació relacionada amb: Mapa II C. Compraventa, No vinculante, salvo en determinados aspectos, pueden preverse clausulas indemnizatorias un ejemplo El caso del famoso enfrentamiento entre Texaco y Penzoil., La cesion global de activo y pasivo supone Una modificacion estructural, en la que no se produce el cambio de titularidad del empresario, sino que se cede el patrimonio empresarial, para seguir desarrollando la misma actividad., La reventa de lo que se compra el Tribunal Supremo, Que extinguiendose se cree otra nueva sobre un nuevo deudor es la Novacion, Previa al contrato se compone por Due dilligence, Dos fases la contractual, Titularidad es del empresario puede ser Persona fisica, La transmision de participaciones supone Que salvo que se establezca lo contrario en los estatutos, existe libertad de transmision entre socios, ascendientes, descendientes, etcetera, en los demas casos deben atenderse a los estatutos y en su defecto a la ley., Carta de intenciones sus caracteres son Evita los altos gastos que conllevan este tipo de operaciones en caso de no llegar a un acuerdo., el contrato mediante el cual el vendedor adquiere la obligacion de entregar una cosa determinada a la otra parte o sujeto, en comprador, y este a su vez se compromete a pagar un precio en dinero o signo en concepto de contraprestacion hay dualidad de sujetos Comprador, modificarse para O, la obligacion se subroge a un nuevo deudor sin extinguirse, Garantizar y soportar el contenido del contrato de compraventa, en prevision a posibles incidencias no contempladas en los acuerdos. la Profundidad y el tiempo necesario para llevarla a cabo seran detalladas en la carta de intenciones, añadiendo a veces una clausula de confidencialidad., Profundidad y el tiempo necesario para llevarla a cabo seran detalladas en la carta de intenciones, añadiendo a veces una clausula de confidencialidad. su contenido es -Contable. -Actividad empresarial. -Ambiental. -Financiera. -Laboral. -Etcetera., Previa al contrato se compone por Carta de intenciones, Personalidad juridica, no es sujeto de derechos y obligaciones esta Al servicio del empresario para llevar a cabo la actividad empresarial, contractual las Formas de pago pueden ser mediante, Due dilligence es Aquella investigacion llevada a cabo por expertos, encaminada a valorar y analizar el conjunto de aspectos empresariales., Formas de pago pueden ser mediante el cheque, contractual es el contrato mediante el cual el vendedor adquiere la obligacion de entregar una cosa determinada a la otra parte o sujeto, en comprador, y este a su vez se compromete a pagar un precio en dinero o signo en concepto de contraprestacion, O, la obligacion se subroge a un nuevo deudor sin extinguirse es la Cesion de prestamo o subrogacion del deudor