WARNING:
JavaScript is turned OFF. None of the links on this concept map will
work until it is reactivated.
If you need help turning JavaScript On, click here.
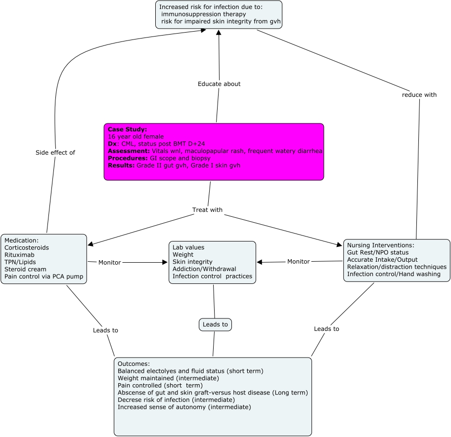
This Concept Map, created with IHMC CmapTools, has information related to: Acute Graft versus Host Disease (GVH), Lab values Weight Skin integrity Addiction/Withdrawal Infection control practices ???? Outcomes: Balanced electolyes and fluid status (short term) Weight maintained (intermediate) Pain controlled (short term) Abscense of gut and skin graft-versus host disease (Long term) Decrese risk of infection (intermediate) Increased sense of autonomy (intermediate), Medication: Corticosteroids Rituximab TPN/Lipids Steroid cream Pain control via PCA pump Leads to Outcomes: Balanced electolyes and fluid status (short term) Weight maintained (intermediate) Pain controlled (short term) Abscense of gut and skin graft-versus host disease (Long term) Decrese risk of infection (intermediate) Increased sense of autonomy (intermediate), Case Study: 16 year old female Dx: CML, status post BMT D+24 Assessment: Vitals wnl, maculopapular rash, frequent watery diarrhea Procedures: GI scope and biopsy Results: Grade II gut gvh, Grade I skin gvh Educate about Increased risk for infection due to: immunosuppression therapy risk for impaired skin integrity from gvh, Nursing Interventions: Gut Rest/NPO status Accurate Intake/Output Relaxation/distraction techniques Infection control/Hand washing Leads to Outcomes: Balanced electolyes and fluid status (short term) Weight maintained (intermediate) Pain controlled (short term) Abscense of gut and skin graft-versus host disease (Long term) Decrese risk of infection (intermediate) Increased sense of autonomy (intermediate), Increased risk for infection due to: immunosuppression therapy risk for impaired skin integrity from gvh reduce with ????, Medication: Corticosteroids Rituximab TPN/Lipids Steroid cream Pain control via PCA pump Side effect of Increased risk for infection due to: immunosuppression therapy risk for impaired skin integrity from gvh, Medication: Corticosteroids Rituximab TPN/Lipids Steroid cream Pain control via PCA pump Monitor Lab values Weight Skin integrity Addiction/Withdrawal Infection control practices, Nursing Interventions: Gut Rest/NPO status Accurate Intake/Output Relaxation/distraction techniques Infection control/Hand washing Monitor Lab values Weight Skin integrity Addiction/Withdrawal Infection control practices, Case Study: 16 year old female Dx: CML, status post BMT D+24 Assessment: Vitals wnl, maculopapular rash, frequent watery diarrhea Procedures: GI scope and biopsy Results: Grade II gut gvh, Grade I skin gvh Treat with Medication: Corticosteroids Rituximab TPN/Lipids Steroid cream Pain control via PCA pump, Case Study: 16 year old female Dx: CML, status post BMT D+24 Assessment: Vitals wnl, maculopapular rash, frequent watery diarrhea Procedures: GI scope and biopsy Results: Grade II gut gvh, Grade I skin gvh Treat with Nursing Interventions: Gut Rest/NPO status Accurate Intake/Output Relaxation/distraction techniques Infection control/Hand washing