WARNING:
JavaScript is turned OFF. None of the links on this concept map will
work until it is reactivated.
If you need help turning JavaScript On, click here.
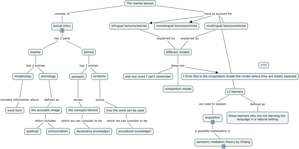
This Concept Map, created with IHMC CmapTools, has information related to: Mental Lexicon, Lexical Acquisition, and Semantic Mediation, lemma has 2 entries syntactic, how the word can be used which we can consider to be procedural knowledge?, different models these are I think this is the cooperation model:the model where they are totally separate, The mental lexicon have to account for bilingual lexicons/entries, lexical entry has 2 parts lemma, The mental lexicon consists of lexical entry, L2 learners we need to explain acquisition, syntactic stores how the word can be used, the concept/referent which we can consider to be declarative knowledge?, morphology includes information about word form, mutilingual lexicons/entries explained by different models, lexeme has 2 entries phonology, L2 learners defined as those learners who are not learning the language in a natural setting, semantic stores the concept/referent, bilingual lexicons/entries explained by different models, the accoustic image which includes pronunciation, The mental lexicon have to account for monolingual lexicons/entries, lemma has 2 entries semantic, different models these are and one more I can't remember, The mental lexicon have to account for L2 learners