WARNING:
JavaScript is turned OFF. None of the links on this concept map will
work until it is reactivated.
If you need help turning JavaScript On, click here.
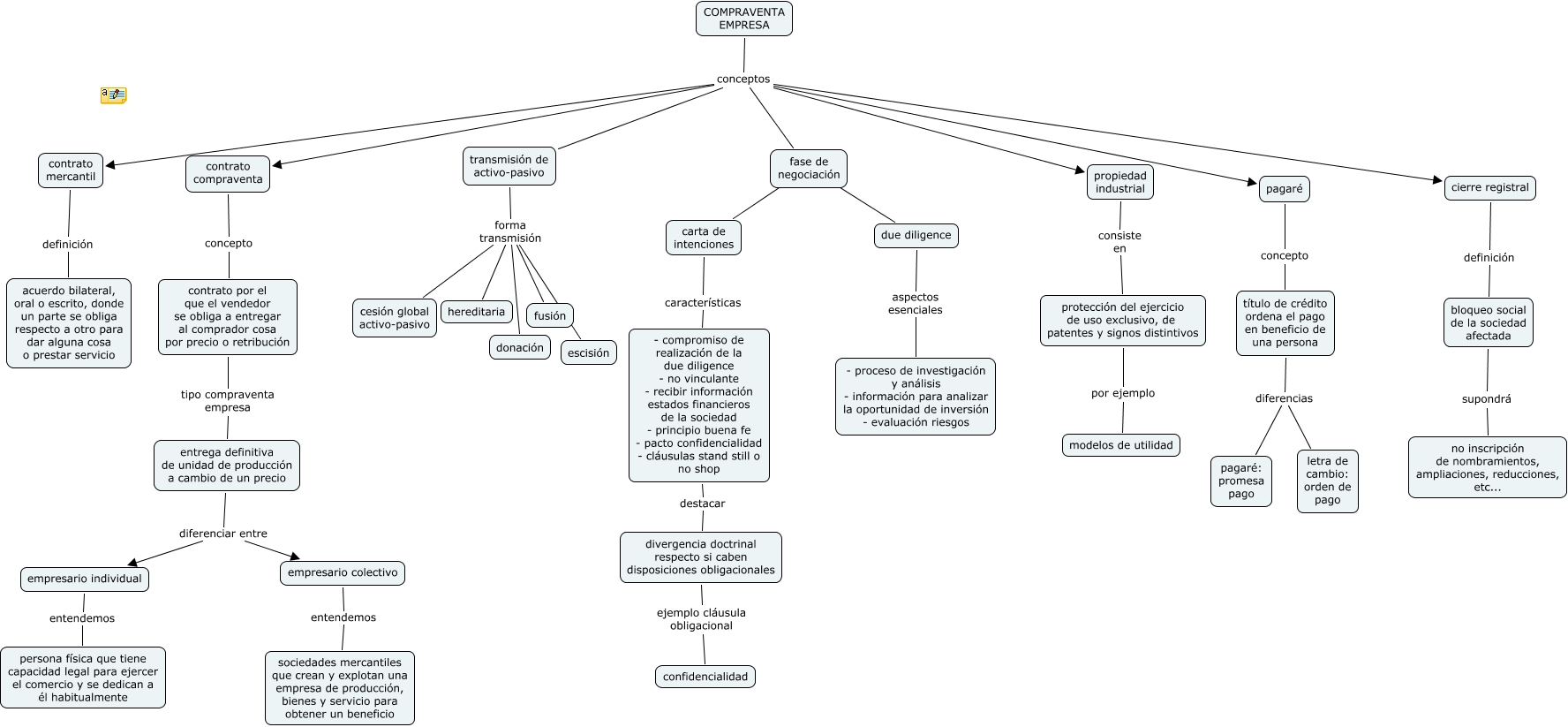
Este Cmap, tiene información relacionada con: ESCENARIO 2, entrega definitiva de unidad de producción a cambio de un precio diferenciar entre empresario colectivo, transmisión de activo-pasivo forma transmisión donación, empresario individual entendemos persona física que tiene capacidad legal para ejercer el comercio y se dedican a él habitualmente, contrato compraventa concepto contrato por el que el vendedor se obliga a entregar al comprador cosa por precio o retribución, fase de negociación ???? due diligence, fase de negociación ???? carta de intenciones, COMPRAVENTA EMPRESA conceptos contrato mercantil, COMPRAVENTA EMPRESA conceptos propiedad industrial, contrato mercantil definición acuerdo bilateral, oral o escrito, donde un parte se obliga respecto a otro para dar alguna cosa o prestar servicio, COMPRAVENTA EMPRESA conceptos contrato compraventa, contrato por el que el vendedor se obliga a entregar al comprador cosa por precio o retribución tipo compraventa empresa entrega definitiva de unidad de producción a cambio de un precio, título de crédito ordena el pago en beneficio de una persona diferencias letra de cambio: orden de pago, protección del ejercicio de uso exclusivo, de patentes y signos distintivos por ejemplo modelos de utilidad, transmisión de activo-pasivo forma transmisión hereditaria, carta de intenciones características - compromiso de realización de la due diligence - no vinculante - recibir información estados financieros de la sociedad - principio buena fe - pacto confidencialidad - cláusulas stand still o no shop, COMPRAVENTA EMPRESA conceptos fase de negociación, pagaré concepto título de crédito ordena el pago en beneficio de una persona, entrega definitiva de unidad de producción a cambio de un precio diferenciar entre empresario individual, COMPRAVENTA EMPRESA conceptos cierre registral, transmisión de activo-pasivo forma transmisión escisión