WARNING:
JavaScript is turned OFF. None of the links on this concept map will
work until it is reactivated.
If you need help turning JavaScript On, click here.
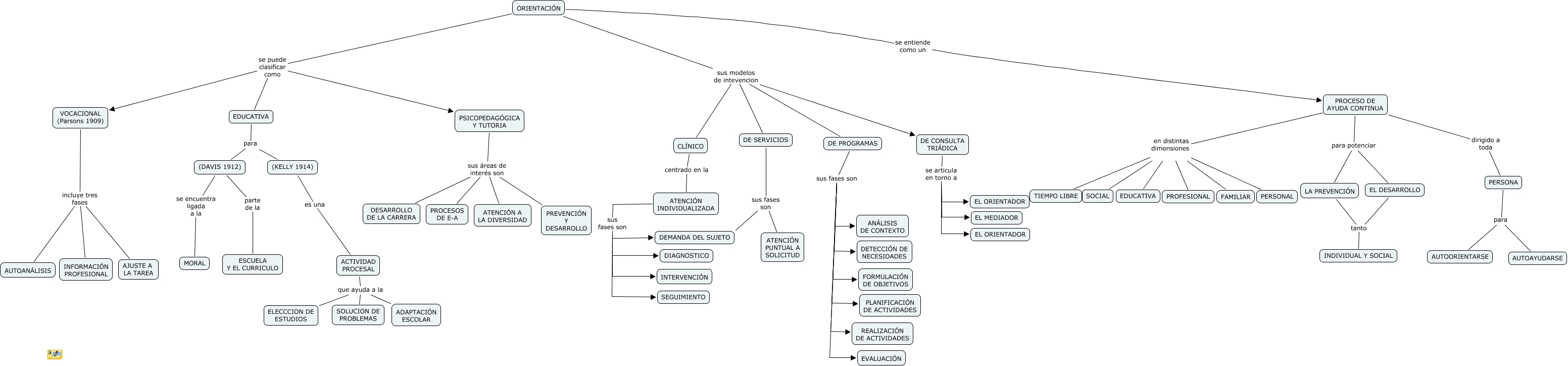
Este Cmap, tiene información relacionada con: ORIENTACIÓN VOCACIONAL, EDUCATIVA para (KELLY 1914), VOCACIONAL (Parsons 1909) incluye tres fases INFORMACIÓN PROFESIONAL, PERSONA para AUTOORIENTARSE, PROCESO DE AYUDA CONTINUA en distintas dimensiones PROFESIONAL, PROCESO DE AYUDA CONTINUA en distintas dimensiones TIEMPO LIBRE, EL DESARROLLO tanto INDIVIDUAL Y SOCIAL, ATENCIÓN INDIVIDUALIZADA sus fases son DIAGNOSTICO, EDUCATIVA para (DAVIS 1912), ACTIVIDAD PROCESAL que ayuda a la ADAPTACIÓN ESCOLAR, PROCESO DE AYUDA CONTINUA en distintas dimensiones EDUCATIVA, DE PROGRAMAS sus fases son PLANIFICACIÓN DE ACTIVIDADES, DE CONSULTA TRIÁDICA se articula en torno a EL ORIENTADOR, VOCACIONAL (Parsons 1909) incluye tres fases AUTOANÁLISIS, DE PROGRAMAS sus fases son EVALUACIÓN, VOCACIONAL (Parsons 1909) incluye tres fases AJUSTE A LA TAREA, ORIENTACIÓN se puede clasificar como PSICOPEDAGÓGICA Y TUTORIA, PERSONA para AUTOAYUDARSE, ATENCIÓN INDIVIDUALIZADA sus fases son INTERVENCIÓN, DE PROGRAMAS sus fases son ANÁLISIS DE CONTEXTO, PROCESO DE AYUDA CONTINUA para potenciar EL DESARROLLO