WARNING:
JavaScript is turned OFF. None of the links on this concept map will
work until it is reactivated.
If you need help turning JavaScript On, click here.
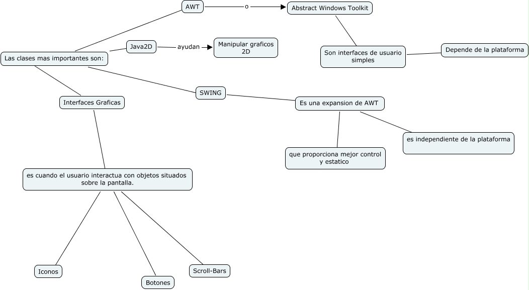
Este Cmap, tiene información relacionada con: Interfaces graficas, Son interfaces de usuario simples ???? Depende de la plataforma, es cuando el usuario interactua con objetos situados sobre la pantalla. ???? Scroll-Bars, SWING ???? Es una expansion de AWT, Es una expansion de AWT ???? es independiente de la plataforma, AWT o Abstract Windows Toolkit, es cuando el usuario interactua con objetos situados sobre la pantalla. ???? Botones, Abstract Windows Toolkit ???? Son interfaces de usuario simples, es cuando el usuario interactua con objetos situados sobre la pantalla. ???? Iconos, Es una expansion de AWT ???? que proporciona mejor control y estatico, Java2D ayudan Manipular graficos 2D, Las clases mas importantes son: ???? AWT, Interfaces Graficas ???? es cuando el usuario interactua con objetos situados sobre la pantalla., Las clases mas importantes son: ???? Java2D, Las clases mas importantes son: ???? SWING, Interfaces Graficas ???? Las clases mas importantes son: