WARNING:
JavaScript is turned OFF. None of the links on this concept map will
work until it is reactivated.
If you need help turning JavaScript On, click here.
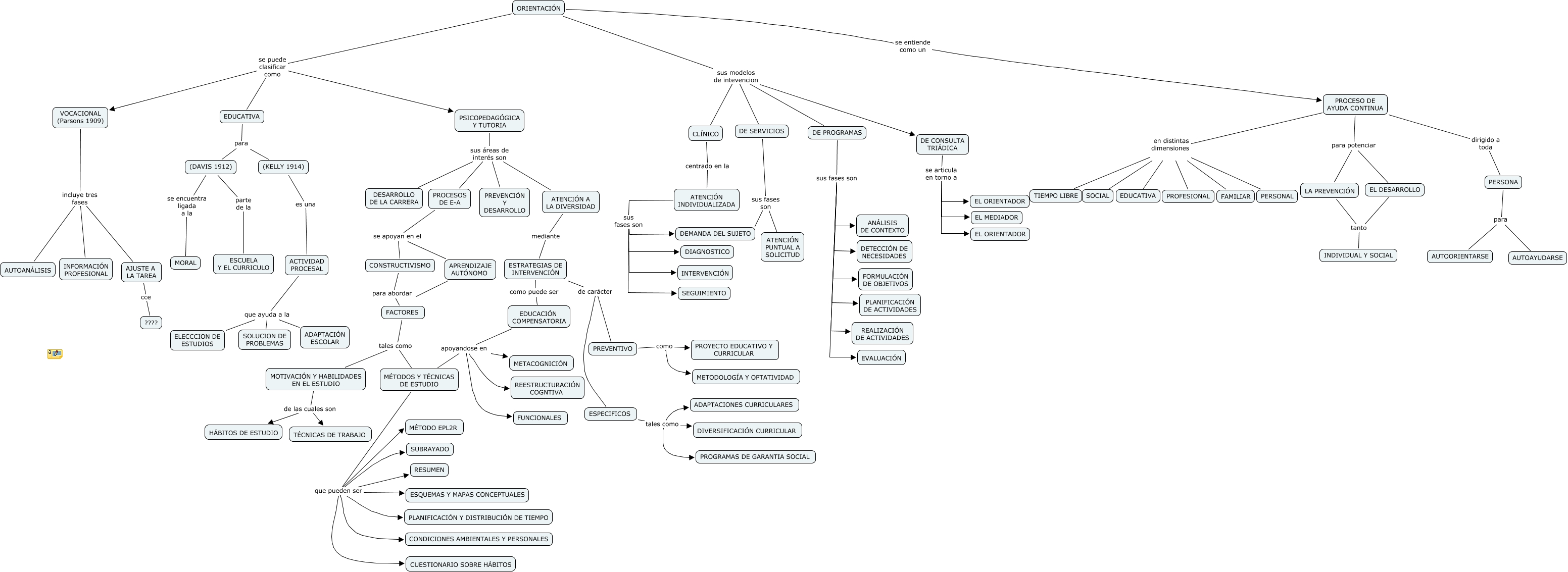
Este Cmap, tiene información relacionada con: PARA TODOS 02, EDUCACIÓN COMPENSATORIA apoyandose en REESTRUCTURACIÓN COGNTIVA, MÉTODOS Y TÉCNICAS DE ESTUDIO que pueden ser CUESTIONARIO SOBRE HÁBITOS, PROCESO DE AYUDA CONTINUA para potenciar LA PREVENCIÓN, LA PREVENCIÓN tanto INDIVIDUAL Y SOCIAL, PSICOPEDAGÓGICA Y TUTORIA sus áreas de interés son PROCESOS DE E-A, VOCACIONAL (Parsons 1909) incluye tres fases INFORMACIÓN PROFESIONAL, PROCESO DE AYUDA CONTINUA en distintas dimensiones TIEMPO LIBRE, PROCESO DE AYUDA CONTINUA en distintas dimensiones PROFESIONAL, ESPECIFICOS tales como DIVERSIFICACIÓN CURRICULAR, EDUCACIÓN COMPENSATORIA apoyandose en METACOGNICIÓN, PROCESO DE AYUDA CONTINUA en distintas dimensiones FAMILIAR, DE PROGRAMAS sus fases son DETECCIÓN DE NECESIDADES, ORIENTACIÓN sus modelos de intevencion CLÍNICO, (DAVIS 1912) parte de la ESCUELA Y EL CURRICULO, ORIENTACIÓN sus modelos de intevencion DE PROGRAMAS, PROCESOS DE E-A se apoyan en el CONSTRUCTIVISMO, VOCACIONAL (Parsons 1909) incluye tres fases AJUSTE A LA TAREA, APRENDIZAJE AUTÓNOMO para abordar FACTORES, PSICOPEDAGÓGICA Y TUTORIA sus áreas de interés son ATENCIÓN A LA DIVERSIDAD, ORIENTACIÓN se puede clasificar como VOCACIONAL (Parsons 1909)