WARNING:
JavaScript is turned OFF. None of the links on this concept map will
work until it is reactivated.
If you need help turning JavaScript On, click here.
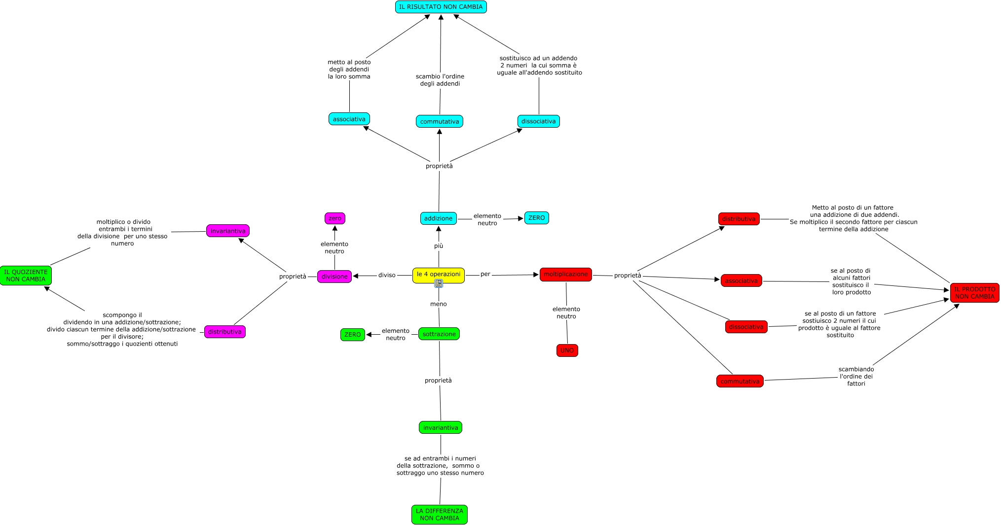
Questa Cmap, creata con IHMC CmapTools, contiene informazioni relative a: le 4 operazioni, associativa se al posto di alcuni fattori sostituisco il loro prodotto IL PRODOTTO NON CAMBIA, moltiplicazione proprietà dissociativa, moltiplicazione proprietà commutativa, distributiva scompongo il dividendo in una addizione/sottrazione; divido ciascun termine della addizione/sottrazione per il divisore; sommo/sottraggo i quozienti ottenuti IL QUOZIENTE NON CAMBIA, sottrazione elemento neutro ZERO, moltiplicazione proprietà distributiva, invariantiva moltiplico o divido entrambi i termini della divisione per uno stesso numero IL QUOZIENTE NON CAMBIA, commutativa scambiando l'ordine dei fattori IL PRODOTTO NON CAMBIA, commutativa scambio l'ordine degli addendi IL RISULTATO NON CAMBIA, moltiplicazione proprietà associativa, moltiplicazione elemento neutro UNO, invariantiva se ad entrambi i numeri della sottrazione, sommo o sottraggo uno stesso numero LA DIFFERENZA NON CAMBIA, dissociativa se al posto di un fattore sostiuisco 2 numeri il cui prodotto è uguale al fattore sostituito IL PRODOTTO NON CAMBIA, le 4 operazioni meno sottrazione, addizione proprietà associativa, divisione proprietà invariantiva, dissociativa sostituisco ad un addendo 2 numeri la cui somma è uguale all'addendo sostituito IL RISULTATO NON CAMBIA, addizione proprietà dissociativa, addizione elemento neutro ZERO, le 4 operazioni diviso divisione