WARNING:
JavaScript is turned OFF. None of the links on this concept map will
work until it is reactivated.
If you need help turning JavaScript On, click here.
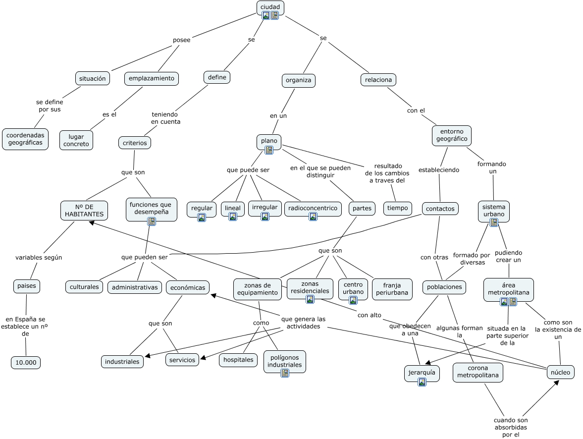
Este Cmap, tiene información relacionada con: La ciudad, funciones que desempeña que pueden ser culturales, sistema urbano formado por diversas poblaciones, ciudad posee situación, contactos que pueden ser culturales, entorno geográfico estableciendo contactos, partes que son centro urbano, define teniendo en cuenta criterios, núcleo que genera las actividades servicios, Nº DE HABITANTES variables según paises, ciudad se define, plano resultado de los cambios a traves del tiempo, ciudad se organiza, partes que son zonas de equipamiento, plano que puede ser irregular, económicas que son servicios, contactos que pueden ser administrativas, área metropolitana como son la existencia de un núcleo, criterios que son funciones que desempeña, criterios que son Nº DE HABITANTES, núcleo que genera las actividades industriales