WARNING:
JavaScript is turned OFF. None of the links on this concept map will
work until it is reactivated.
If you need help turning JavaScript On, click here.
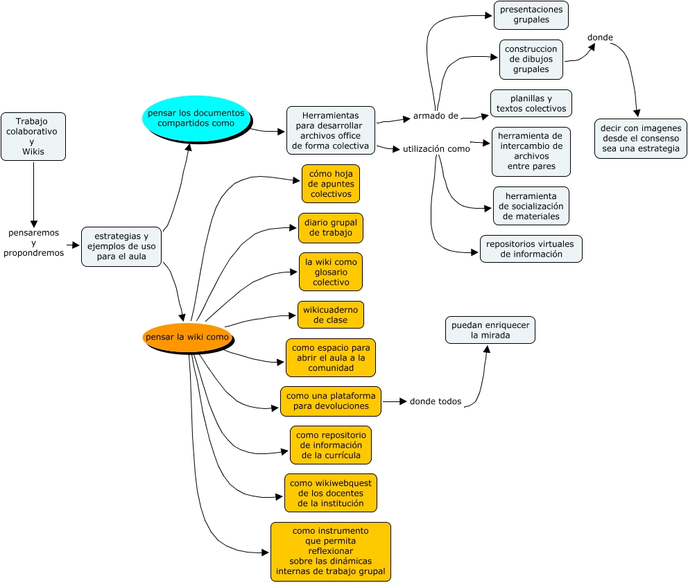
Este Cmap, tiene información relacionada con: La Wiki en el aula, estrategias y ejemplos de uso para el aula pensar la wiki como como wikiwebquest de los docentes de la institución, Trabajo colaborativo y Wikis pensaremos y propondremos estrategias y ejemplos de uso para el aula, estrategias y ejemplos de uso para el aula pensar la wiki como cómo hoja de apuntes colectivos, estrategias y ejemplos de uso para el aula pensar la wiki como como una plataforma para devoluciones, estrategias y ejemplos de uso para el aula pensar la wiki como wikicuaderno de clase, Herramientas para desarrollar archivos office de forma colectiva armado de planillas y textos colectivos, estrategias y ejemplos de uso para el aula pensar la wiki como diario grupal de trabajo, Herramientas para desarrollar archivos office de forma colectiva armado de presentaciones grupales, estrategias y ejemplos de uso para el aula pensar la wiki como como espacio para abrir el aula a la comunidad, Herramientas para desarrollar archivos office de forma colectiva utilización como herramienta de intercambio de archivos entre pares, estrategias y ejemplos de uso para el aula pensar la wiki como como instrumento que permita reflexionar sobre las dinámicas internas de trabajo grupal, construccion de dibujos grupales donde decir con imagenes desde el consenso sea una estrategia, estrategias y ejemplos de uso para el aula pensar los documentos compartidos como Herramientas para desarrollar archivos office de forma colectiva, como una plataforma para devoluciones donde todos puedan enriquecer la mirada, estrategias y ejemplos de uso para el aula pensar la wiki como la wiki como glosario colectivo, Herramientas para desarrollar archivos office de forma colectiva armado de construccion de dibujos grupales, Herramientas para desarrollar archivos office de forma colectiva utilización como repositorios virtuales de información, Herramientas para desarrollar archivos office de forma colectiva utilización como herramienta de socialización de materiales, estrategias y ejemplos de uso para el aula pensar la wiki como como repositorio de información de la currícula