WARNING:
JavaScript is turned OFF. None of the links on this concept map will
work until it is reactivated.
If you need help turning JavaScript On, click here.
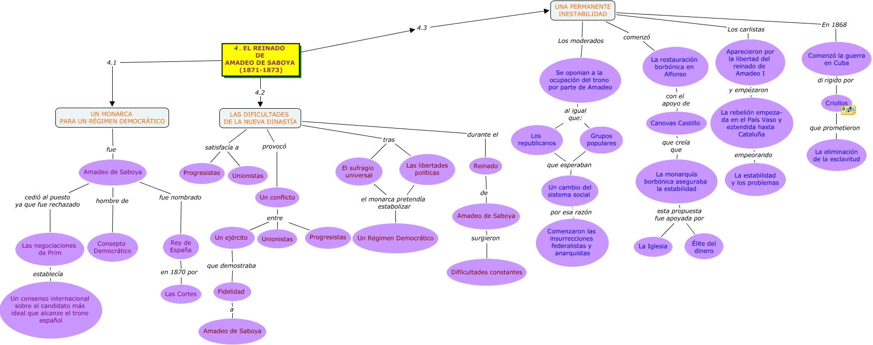
Este Cmap, tiene información relacionada con: PUNTO 4, UNA PERMANENTE INESTABILIDAD En 1868 Comenzó la guerra en Cuba, Amadeo de Saboya surgieron Difilcultades constantes, 4.EL REINADO DE AMADEO DE SABOYA (1871-1873) 4.3 UNA PERMANENTE INESTABILIDAD, Las libertades políticas el monarca pretendía estabolizar Un Régimen Democrático, La rebelión empeza- da en el País Vaso y eztendida hasta Cataluña empeorando La estabilidad y los problemas, Fidelidad a Amadeo de Saboya, LAS DIFICULTADES DE LA NUEVA DINASTÍA satisfacía a Progresistas, Canovas Castillo que creía que La monarquía borbónica aseguraba la estabilidad, 4.EL REINADO DE AMADEO DE SABOYA (1871-1873) 4.1 UN MONARCA PARA UN RÉGIMEN DEMOCRÁTICO, Amadeo de Saboya fue nombrado Rey de España, LAS DIFICULTADES DE LA NUEVA DINASTÍA satisfacía a Unionistas, Rey de España en 1870 por Las Cortes, Amadeo de Saboya cedió al puesto ya que fue rechazado Las negociaciones de Prim, Se oponian a la ocupación del trono por parte de Amadeo al igual que: Los republicanos, LAS DIFICULTADES DE LA NUEVA DINASTÍA tras Las libertades políticas, Un conflicto entre Un ejército, Las negociaciones de Prim establecía Un consenso internacional sobre el candidato más ideal que alcanze el trono español, Un cambio del sistema social por esa razón Comenzaron las insurrecciones federalistas y anarquistas, Los republicanos que esperaban Un cambio del sistema social, Un ejército que demostraba Fidelidad