WARNING:
JavaScript is turned OFF. None of the links on this concept map will
work until it is reactivated.
If you need help turning JavaScript On, click here.
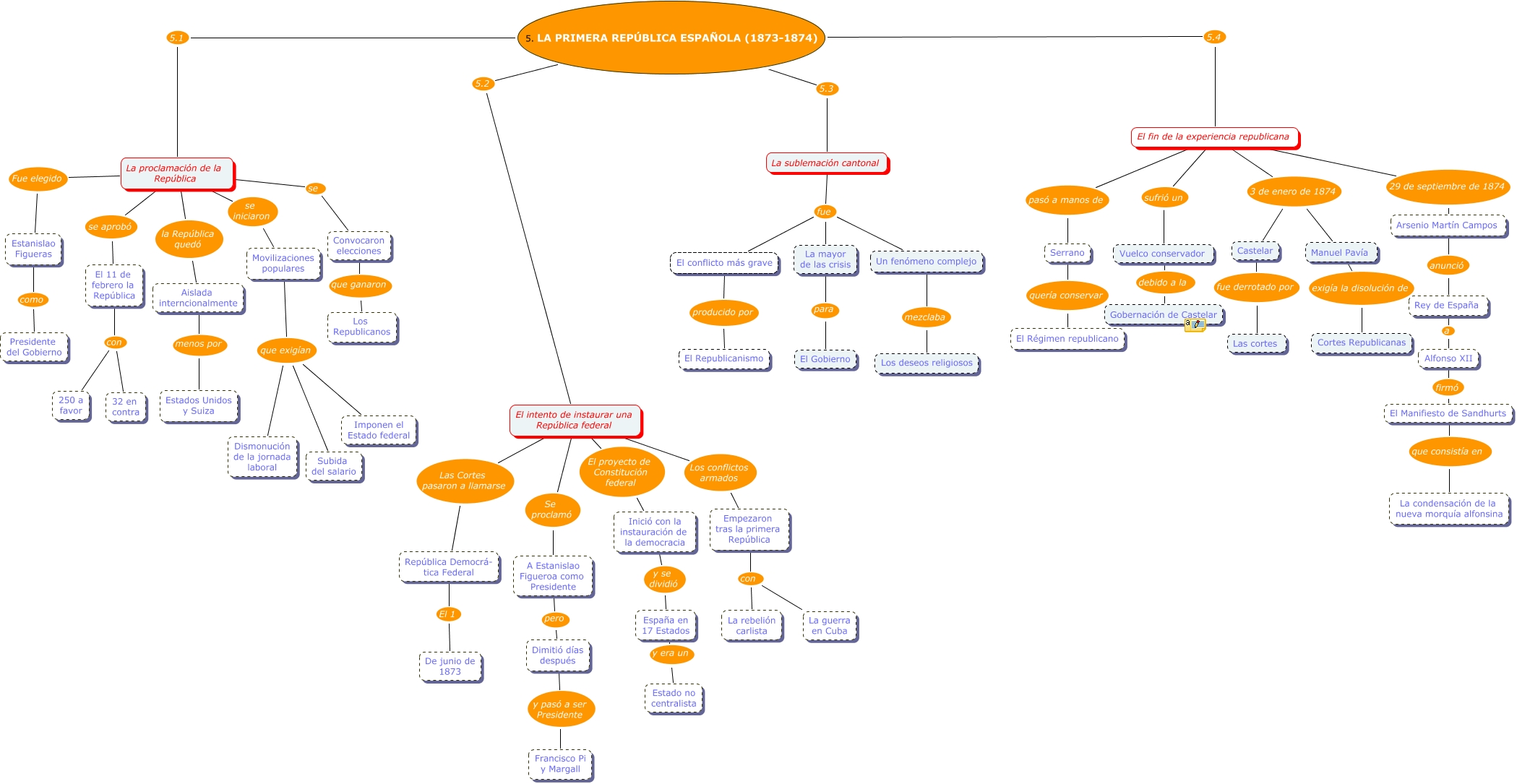
Este Cmap, tiene información relacionada con: punto 5, 5. LA PRIMERA REPÚBLICA ESPAÑOLA (1873-1874) 5.3 La sublemación cantonal, El Manifiesto de Sandhurts que consistía en La condensación de la nueva morquía alfonsina, La sublemación cantonal fue El conflicto más grave, La proclamación de la República la República quedó Aislada interncionalmente, Convocaron elecciones que ganaron Los Republicanos, El intento de instaurar una República federal Se proclamó A Estanislao Figueroa como Presidente, El fin de la experiencia republicana 29 de septiembre de 1874 Arsenio Martín Campos, El fin de la experiencia republicana 3 de enero de 1874 Castelar, Inició con la instauración de la democracia y se dividió España en 17 Estados, La mayor de las crisis para El Gobierno, Un fenómeno complejo mezclaba Los deseos religiosos, El 11 de febrero la República con 32 en contra, 5. LA PRIMERA REPÚBLICA ESPAÑOLA (1873-1874) 5.1 La proclamación de la República, El conflicto más grave producido por El Republicanismo, El intento de instaurar una República federal El proyecto de Constitución federal Inició con la instauración de la democracia, Alfonso XII firmó El Manifiesto de Sandhurts, Vuelco conservador debido a la Gobernación de Castelar, Empezaron tras la primera República con La guerra en Cuba, La sublemación cantonal fue Un fenómeno complejo, 5. LA PRIMERA REPÚBLICA ESPAÑOLA (1873-1874) 5.2 El intento de instaurar una República federal