WARNING:
JavaScript is turned OFF. None of the links on this concept map will
work until it is reactivated.
If you need help turning JavaScript On, click here.
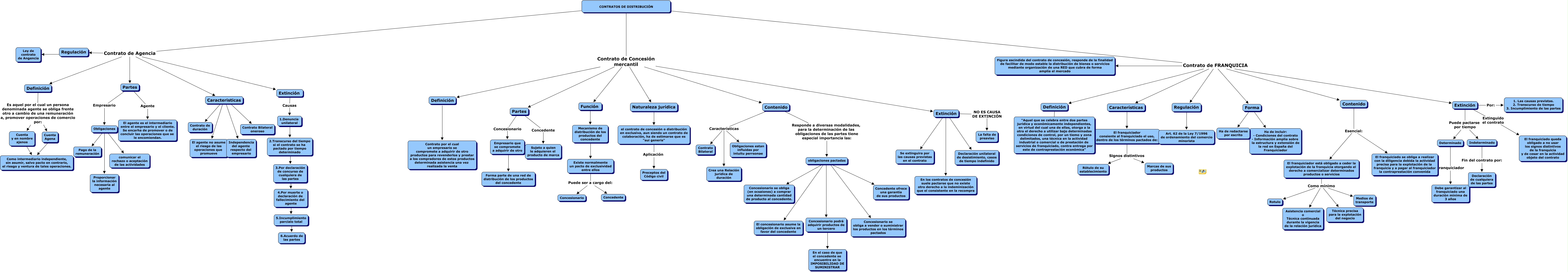
Este Cmap, tiene información relacionada con: MAPA CONCEPTUAL CONTRATOS DISTRIBUCIÓN, Definición ???? Contrato por el cual un empresario se compromete a adquirir de otro productos para revenderlos y prestar a los compradores de estos productos determinada asistencia una vez realizada la venta, 3.Por declaración de concurso de cualquiera de las partes ???? 4.Por muerte o declaración de fallecimiento del agente, El franquiciador está obligado a ceder la explotación de la franquicia otorgando el derecho a comercializar determinados productos o servicios Como mínimo Rotulo, Extinción Por: 1. Las causas previstas. 2. Transcurso de tiempo 3. Incumplimiento de las partes, Definición Es aquel por el cual un persona denominada agente se obliga frente otro a cambio de una remuneración a, promover operaciones de comercio por: Cuenta y en nombre ajenos, Existe normalmente un pacto de exclusividad entre ellos Puede ser a cargo del: Concesionario, 5.Incumplimiento parcialo total ???? 6.Acuerdo de las partes, Caracteristicas ???? Independencia del agente respecto del empresario, obligaciones pactadas ???? El concesionario asume la obligación de exclusiva en favor del concedente, Obligaciones ???? comunicar el rechazo o aceptación de las actividades, el contrato de concesión o distribución en exclusiva, aun siendo un contrato de colaboración, ha de estimarse que es "sui generis" Aplicación Preceptos del Código civil, 2.Transcurso del tiempo si el contrato se ha pactado por tiempo determinado ???? 3.Por declaración de concurso de cualquiera de las partes, Contenido Responde a diversas modalidades, para la determinación de las obligaciones de las partes tiene especial importancia las: obligaciones pactadas, Obligaciones ???? Proporcionar la información necesaria al agente, El franquiciador está obligado a ceder la explotación de la franquicia otorgando el derecho a comercializar determinados productos o servicios Como mínimo Medios de transporte, CONTRATOS DE DISTRIBUCIÓN Contrato de Concesión mercantil Extinción, Partes Agente El agente es el intermediario entre el empresario y el cliente. Se encarha de promover o de concluir las operaciones que se le encomiendan., Partes Empresario Obligaciones, Forma ???? Ha de redactarse por escrito, Regulación ???? Ley de contrato de Angencia