WARNING:
JavaScript is turned OFF. None of the links on this concept map will
work until it is reactivated.
If you need help turning JavaScript On, click here.
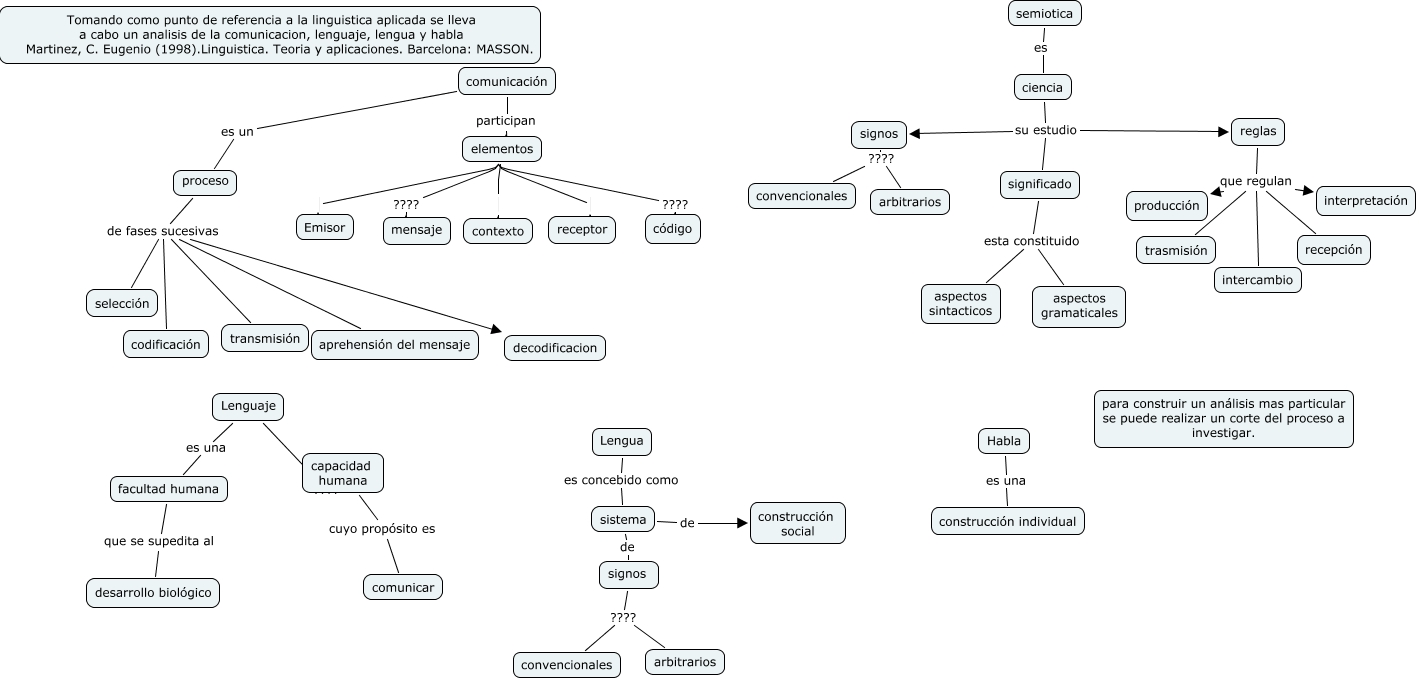
Este Cmap, tiene información relacionada con: lenguaje, lengua, habla, reglas que regulan trasmisión, signos ???? arbitrarios, proceso de fases sucesivas aprehensión del mensaje, ciencia su estudio reglas, facultad humana que se supedita al desarrollo biológico, reglas que regulan interpretación, signos ???? convencionales, elementos ???? mensaje, proceso de fases sucesivas codificación, reglas que regulan producción, Lenguaje es una facultad humana, comunicación es un proceso, elementos contexto, signos ???? arbitrarios, ciencia su estudio significado, sistema de signos, signos ???? convencionales, semiotica es ciencia, Habla es una construcción individual, Lenguaje ???? capacidad humana