WARNING:
JavaScript is turned OFF. None of the links on this concept map will
work until it is reactivated.
If you need help turning JavaScript On, click here.
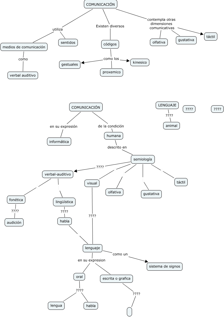
Este Cmap, tiene información relacionada con: conceptos utilizados en investigacion, semiología olfativa, COMUNICACIÓN utiliza sentidos, COMUNICACIÓN utiliza medios de comunicación, medios de comunicación como verbal auditivo, lingüística ???? habla, lenguaje en su expresion escrita o grafica, visual ???? lenguaje, COMUNICACIÓN contempla otras dimensiones comunicativas gustativa, oral ???? habla, semiología visual, semiología táctil, humana descrito en semiología, lenguaje como un sistema de signos, COMUNICACIÓN de la condición humana, COMUNICACIÓN Existen diversos códigos, lenguaje en su expresion oral, habla lenguaje, códigos como los gestuales, LENGUAJE ???? animal, COMUNICACIÓN contempla otras dimensiones comunicativas olfativa