WARNING:
JavaScript is turned OFF. None of the links on this concept map will
work until it is reactivated.
If you need help turning JavaScript On, click here.
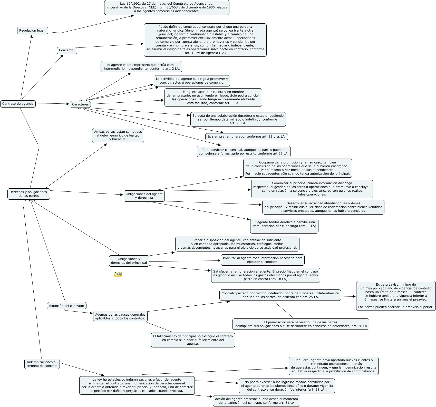
Este Cmap, tiene información relacionada con: Contrato de agencia, Caracteres ???? Tiene carácter consensual, aunque las partes pueden compelerse a formalizarlo por escrito conforme art 22 LA., Contrato pactado por tiempo indefinido, podrá denunciarse unilateralmente por una de las partes, de acuerdo con art. 25 LA. El preaviso no será necesario una de las partes incumpliera sus obligaciones o si se declararse en concurso de acreedores, art. 26 LA, Contrato de agencia Derechos y obligaciones de las partes, Obligaciones del agente y derechos: ???? Ocuparse de la promoción y, en su caso, también de la conclusión de las operaciones que se le hubieren encargado. Por sí mismo o por medio de sus dependientes. Por medio subagentes sólo cuando tenga autorización del principal., Contrato de agencia ???? Caracteres, Derechos y obligaciones de las partes ???? Obligaciones del agente y derechos:, Caracteres ???? La actividad del agente se dirige a promover y concluir actos u operaciones de comercio., Además de las causas generales aplicables a todos los contratos: ???? El fallecimiento de principal no extingue el contrato en cambio si lo hace el fallecimiento del agente., Extinción del contrato: Además de las causas generales aplicables a todos los contratos:, Contrato pactado por tiempo indefinido, podrá denunciarse unilateralmente por una de las partes, de acuerdo con art. 25 LA. ???? Exige preaviso mínimo de un mes por cada año de vigencia lde contrato hasta un límite de 6 meses. Si contrato se hubiere tenido una vigencia inferior a 6 meses, se limitará un mes el preaviso. Las partes pueden acordar un preaviso superior., Indemnizaciones al término de contrato ???? La ley ha establecido indemnizaciones a favor del agente al finalizar el contrato, una indmenización de carácter general por la clientela obtenida a favor del princial y, por otra, una de carácter específico por daños y perjuicios causados cuando proceda., Obligaciones y derechos del princinpal ???? Procurar al agente toda información necesaria para ejecutar el contrato., Contrato de agencia ???? Concepto:, Concepto: ???? Puede definirse como aquel contrato por el que una persona natural o jurídica (denominada agente) se obliga frente a otra (principal) de forma contninuada o estable y a cambio de una remuneración, a promover exclusiviamente actos u operaciones de comercio por cuenta ajena, o a promoverlos y concluirlos por cuenta y en nombre ajenos, como intermediario independiente, sin asumir el riesgo de tales operaciones salvo pacto en contrario, conforme art. 1 Ley de Agencia (LA), Caracteres ???? La actividad del agente se dirige a promover y concluir actos u operaciones de comercio., Además de las causas generales aplicables a todos los contratos: ???? Contrato pactado por tiempo indefinido, podrá denunciarse unilateralmente por una de las partes, de acuerdo con art. 25 LA., Caracteres ???? El agente acúa por cuenta y en nombre del empresario, no asumiendo el riesgo. Solo podrá concluir las operacionescuando tenga expresamente atribuida esta facultad, conforme art. 6 LA., Caracteres ???? El agente es un empresario que actúa como intermediario independiente, conforme art. 2 LA., Obligaciones del agente y derechos: ???? Comunicar al principal cuanta información disponga respectoa al gestión de los actos u operaciones que promueve o concluya, como en relación la solvencia d elos terceros con quienes realice tales operaciones., Obligaciones y derechos del princinpal ???? Satisfacer la remuneración al agente. El precio fijado en el contrato es global e incluye todos los gastos efectuados por el agente, salvo pacto en contra (art. 18 LA)