WARNING:
JavaScript is turned OFF. None of the links on this concept map will
work until it is reactivated.
If you need help turning JavaScript On, click here.
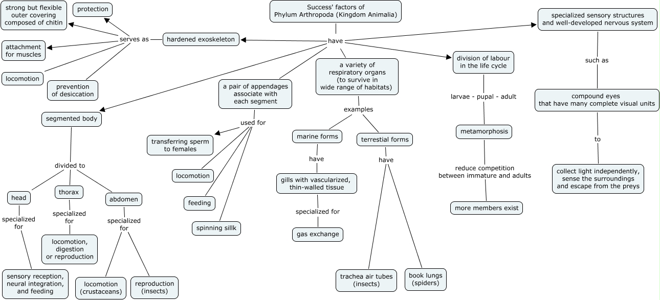
This Concept Map, created with IHMC CmapTools, has information related to: 11.6.6 Phylum Arthropoda_Kai Yan, abdomen specialized for reproduction (insects), a pair of appendages associate with each segment used for feeding, head specialized for sensory reception, neural integration, and feeding, specialized sensory structures and well-developed nervous system such as compound eyes that have many complete visual units, hardened exoskeleton serves as strong but flexible outer covering composed of chitin, Success' factors of Phylum Arthropoda (Kingdom Animalia) have a pair of appendages associate with each segment, a pair of appendages associate with each segment used for spinning sillk, thorax specialized for locomotion, digestion or reproduction, segmented body divided to thorax, Success' factors of Phylum Arthropoda (Kingdom Animalia) have specialized sensory structures and well-developed nervous system, compound eyes that have many complete visual units to collect light independently, sense the surroundings and escape from the preys, hardened exoskeleton serves as prevention of desiccation, a variety of respiratory organs (to survive in wide range of habitats) examples terrestial forms, segmented body divided to abdomen, Success' factors of Phylum Arthropoda (Kingdom Animalia) have segmented body, Success' factors of Phylum Arthropoda (Kingdom Animalia) have division of labour in the life cycle, abdomen specialized for locomotion (crustaceans), segmented body divided to head, Success' factors of Phylum Arthropoda (Kingdom Animalia) have hardened exoskeleton, a variety of respiratory organs (to survive in wide range of habitats) examples marine forms