WARNING:
JavaScript is turned OFF. None of the links on this concept map will
work until it is reactivated.
If you need help turning JavaScript On, click here.
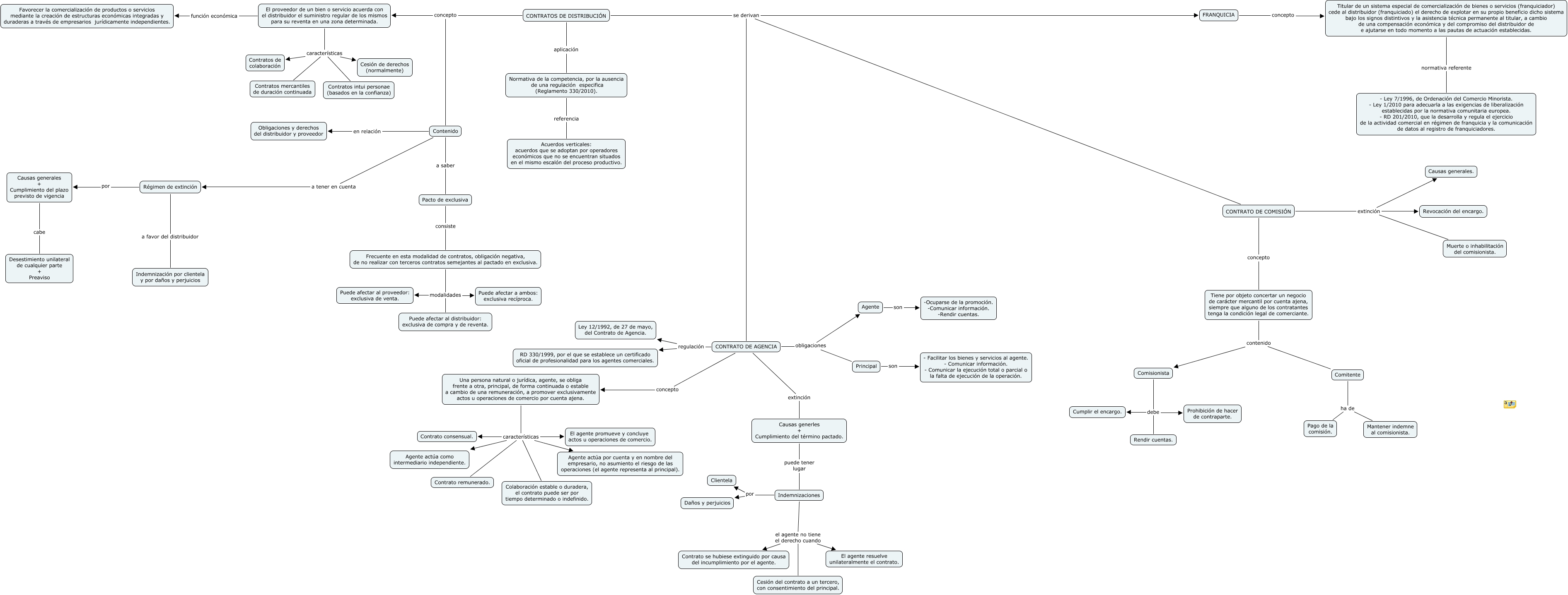
Aquest mapa conceptual conté informació relacionada amb: Esc 3 - Contratos distribución, El proveedor de un bien o servicio acuerda con el distribuidor el suministro regular de los mismos para su reventa en una zona determinada. características Contratos de colaboración, El proveedor de un bien o servicio acuerda con el distribuidor el suministro regular de los mismos para su reventa en una zona determinada. características Contratos intui personae (basados en la confianza), Indemnizaciones el agente no tiene el derecho cuando El agente resuelve unilateralmente el contrato., CONTRATO DE COMISIÓN extinción Causas generales., Comisionista debe Cumplir el encargo., Normativa de la competencia, por la ausencia de una regulación especifica (Reglamento 330/2010). referencia Acuerdos verticales: acuerdos que se adoptan por operadores económicos que no se encuentran situados en el mismo escalón del proceso productivo., Contenido a saber Pacto de exclusiva, Frecuente en esta modalidad de contratos, obligación negativa, de no realizar con terceros contratos semejantes al pactado en exclusiva. modalidades Puede afectar al proveedor: exclusiva de venta., Contenido a tener en cuenta Régimen de extinción, Comisionista debe Prohibición de hacer de contraparte., Una persona natural o jurídica, agente, se obliga frente a otra, principal, de forma continuada o estable a cambio de una remuneración, a promover exclusivamente actos u operaciones de comercio por cuenta ajena. características Contrato consensual., CONTRATO DE AGENCIA concepto Una persona natural o jurídica, agente, se obliga frente a otra, principal, de forma continuada o estable a cambio de una remuneración, a promover exclusivamente actos u operaciones de comercio por cuenta ajena., El proveedor de un bien o servicio acuerda con el distribuidor el suministro regular de los mismos para su reventa en una zona determinada. características Cesión de derechos (normalmente), CONTRATO DE AGENCIA obligaciones Agente, CONTRATOS DE DISTRIBUCIÓN concepto El proveedor de un bien o servicio acuerda con el distribuidor el suministro regular de los mismos para su reventa en una zona determinada., Comitente ha de Mantener indemne al comisionista., CONTRATO DE COMISIÓN extinción Revocación del encargo., Frecuente en esta modalidad de contratos, obligación negativa, de no realizar con terceros contratos semejantes al pactado en exclusiva. modalidades Puede afectar al distribuidor: exclusiva de compra y de reventa., Pacto de exclusiva consiste Frecuente en esta modalidad de contratos, obligación negativa, de no realizar con terceros contratos semejantes al pactado en exclusiva., Tiene por objeto concertar un negocio de carácter mercantil por cuenta ajena, siempre que alguno de los contratantes tenga la condición legal de comerciante. contenido Comisionista