WARNING:
JavaScript is turned OFF. None of the links on this concept map will
work until it is reactivated.
If you need help turning JavaScript On, click here.
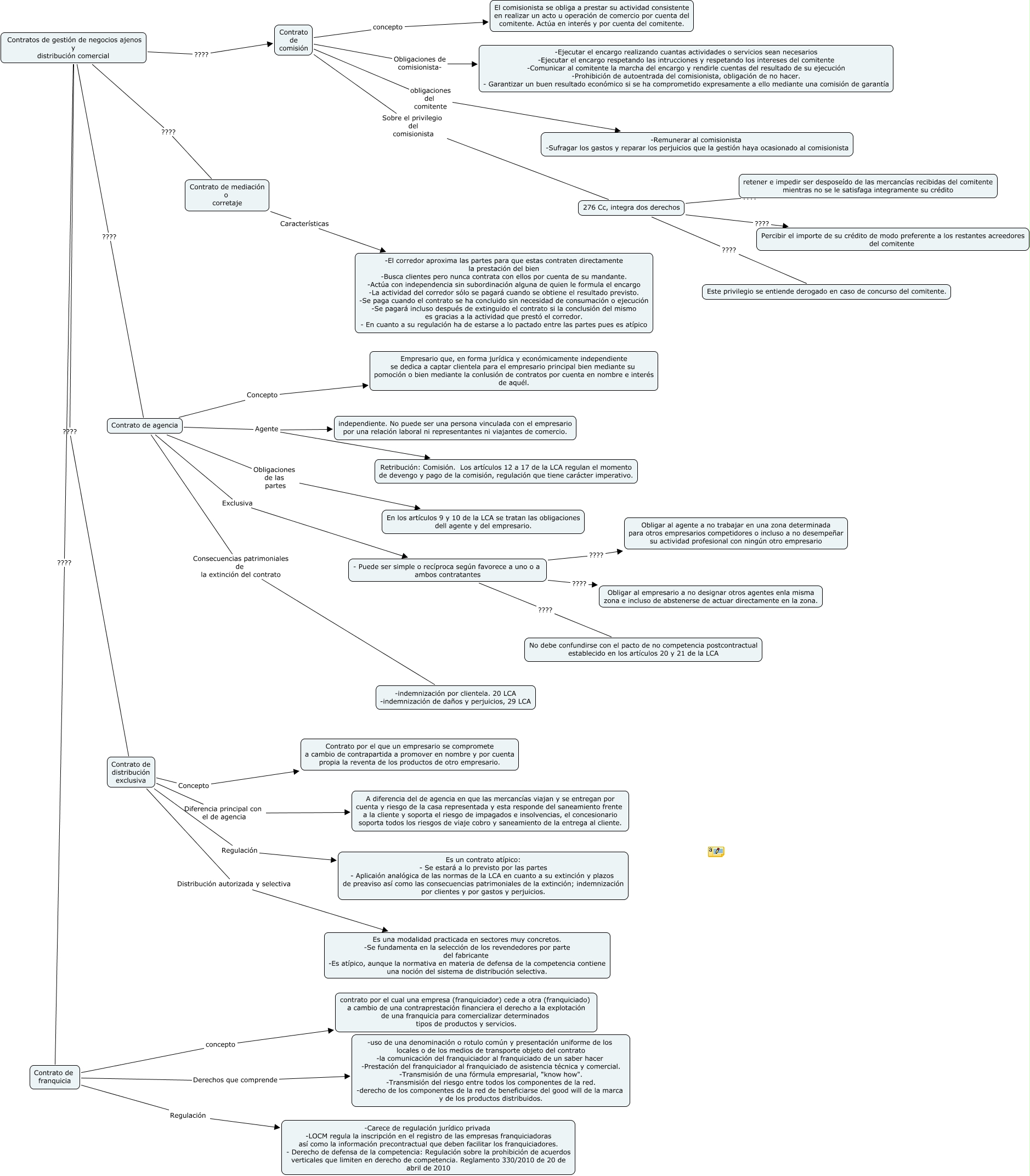
Este Cmap, tiene información relacionada con: Gestión de negocios ajenos y distribución comercial, Contrato de distribución exclusiva Distribución autorizada y selectiva Es una modalidad practicada en sectores muy concretos. -Se fundamenta en la selección de los revendedores por parte del fabricante -Es atípico, aunque la normativa en materia de defensa de la competencia contiene una noción del sistema de distribución selectiva., - Puede ser simple o recíproca según favorece a uno o a ambos contratantes ???? Obligar al agente a no trabajar en una zona determinada para otros empresarios competidores o incluso a no desempeñar su actividad profesional con ningún otro empresario, Contrato de franquicia Derechos que comprende -uso de una denominación o rotulo común y presentación uniforme de los locales o de los medios de transporte objeto del contrato -la comunicación del franquiciador al franquiciado de un saber hacer -Prestación del franquiciador al franquiciado de asistencia técnica y comercial. -Transmisión de una fórmula empresarial, "know how". -Transmisión del riesgo entre todos los componentes de la red. -derecho de los componentes de la red de beneficiarse del good will de la marca y de los productos distribuidos., - Puede ser simple o recíproca según favorece a uno o a ambos contratantes ???? Obligar al empresario a no designar otros agentes enla misma zona e incluso de abstenerse de actuar directamente en la zona., Contrato de agencia Obligaciones de las partes En los artículos 9 y 10 de la LCA se tratan las obligaciones dell agente y del empresario., Contrato de agencia Consecuencias patrimoniales de la extinción del contrato -indemnización por clientela. 20 LCA -indemnización de daños y perjuicios, 29 LCA, Contratos de gestión de negocios ajenos y distribución comercial ???? Contrato de distribución exclusiva, Contratos de gestión de negocios ajenos y distribución comercial ???? Contrato de franquicia, Contratos de gestión de negocios ajenos y distribución comercial ???? Contrato de mediación o corretaje, Contrato de agencia Exclusiva - Puede ser simple o recíproca según favorece a uno o a ambos contratantes, Contrato de comisión concepto El comisionista se obliga a prestar su actividad consistente en realizar un acto u operación de comercio por cuenta del comitente. Actúa en interés y por cuenta del comitente., Contrato de comisión Sobre el privilegio del comisionista 276 Cc, integra dos derechos, Contrato de comisión obligaciones del comitente -Remunerar al comisionista -Sufragar los gastos y reparar los perjuicios que la gestión haya ocasionado al comisionista, - Puede ser simple o recíproca según favorece a uno o a ambos contratantes ???? No debe confundirse con el pacto de no competencia postcontractual establecido en los artículos 20 y 21 de la LCA, Contrato de franquicia Regulación -Carece de regulación jurídico privada -LOCM regula la inscripción en el registro de las empresas franquiciadoras así como la información precontractual que deben facilitar los franquiciadores. - Derecho de defensa de la competencia: Regulación sobre la prohibición de acuerdos verticales que limiten en derecho de competencia. Reglamento 330/2010 de 20 de abril de 2010, Contratos de gestión de negocios ajenos y distribución comercial ???? Contrato de comisión, Contrato de agencia Agente Retribución: Comisión. Los artículos 12 a 17 de la LCA regulan el momento de devengo y pago de la comisión, regulación que tiene carácter imperativo., 276 Cc, integra dos derechos ???? retener e impedir ser desposeído de las mercancías recibidas del comitente mientras no se le satisfaga integramente su crédito, Contrato de distribución exclusiva Diferencia principal con el de agencia A diferencia del de agencia en que las mercancías viajan y se entregan por cuenta y riesgo de la casa representada y esta responde del saneamiento frente a la cliente y soporta el riesgo de impagados e insolvencias, el concesionario soporta todos los riesgos de viaje cobro y saneamiento de la entrega al cliente., Contrato de distribución exclusiva Regulación Es un contrato atípico: - Se estará a lo previsto por las partes - Aplicaión analógica de las normas de la LCA en cuanto a su extinción y plazos de preaviso así como las consecuencias patrimoniales de la extinción; indemnización por clientes y por gastos y perjuicios.