WARNING:
JavaScript is turned OFF. None of the links on this concept map will
work until it is reactivated.
If you need help turning JavaScript On, click here.
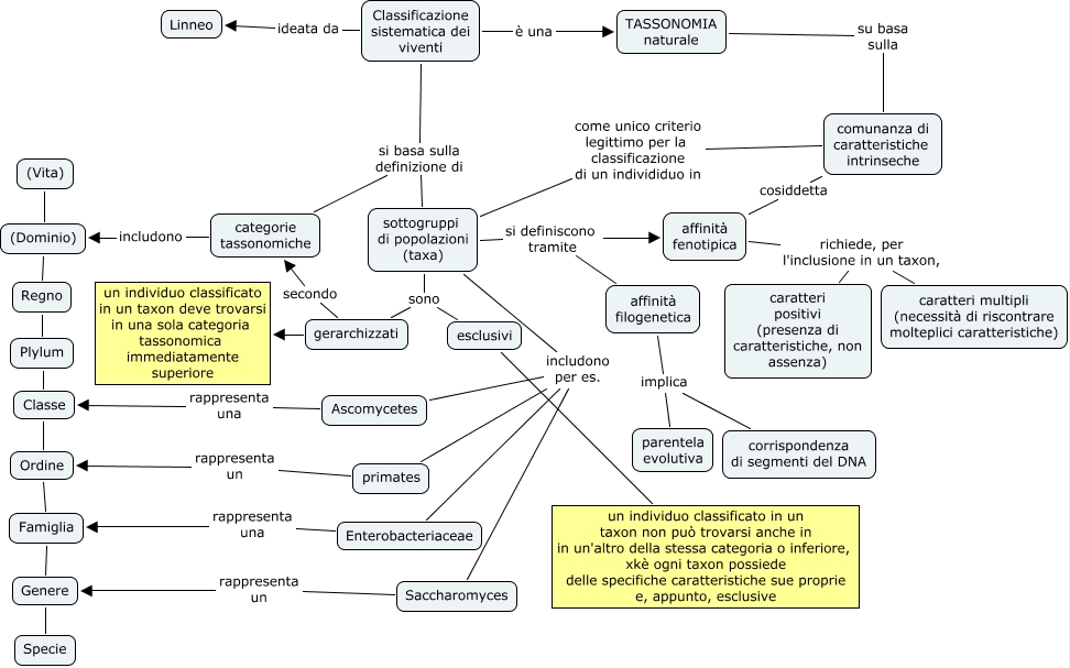
Questa Cmap, creata con IHMC CmapTools, contiene informazioni relative a: Tassonomia viventi_Franc, Classificazione sistematica dei viventi ideata da Linneo, Regno Plylum, Plylum Classe, Genere Specie, Classificazione sistematica dei viventi si basa sulla definizione di categorie tassonomiche, Ordine Famiglia, sottogruppi di popolazioni (taxa) includono per es. Saccharomyces, (Vita) (Dominio), affinità fenotipica richiede, per l'inclusione in un taxon, caratteri multipli (necessità di riscontrare molteplici caratteristiche), comunanza di caratteristiche intrinseche come unico criterio legittimo per la classificazione di un individiduo in sottogruppi di popolazioni (taxa), comunanza di caratteristiche intrinseche cosiddetta affinità fenotipica, Saccharomyces rappresenta un Genere, Ascomycetes rappresenta una Classe, affinità fenotipica richiede, per l'inclusione in un taxon, caratteri positivi (presenza di caratteristiche, non assenza), sottogruppi di popolazioni (taxa) sono esclusivi, sottogruppi di popolazioni (taxa) includono per es. Ascomycetes, sottogruppi di popolazioni (taxa) includono per es. Enterobacteriaceae, affinità filogenetica implica parentela evolutiva, primates rappresenta un Ordine, Classificazione sistematica dei viventi è una TASSONOMIA naturale