WARNING:
JavaScript is turned OFF. None of the links on this concept map will
work until it is reactivated.
If you need help turning JavaScript On, click here.
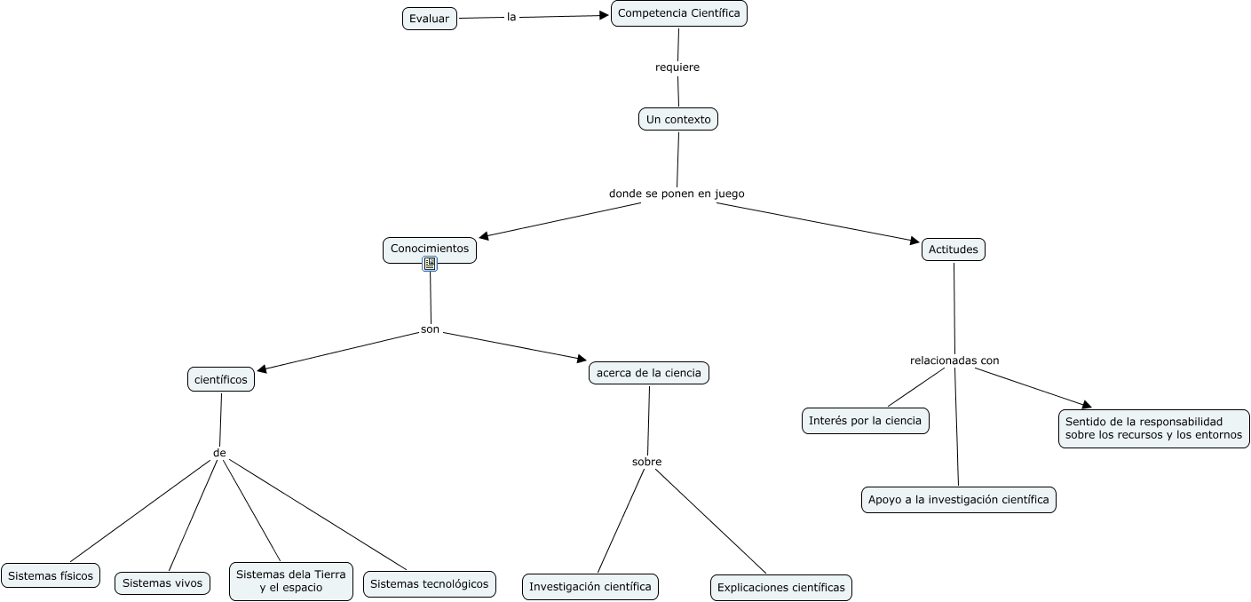
Este Cmap, tiene información relacionada con: Evaluación Competencia Científica, Actitudes relacionadas con Sentido de la responsabilidad sobre los recursos y los entornos, Conocimientos son acerca de la ciencia, Competencia Científica requiere Un contexto, científicos de Sistemas vivos, Un contexto donde se ponen en juego Conocimientos, acerca de la ciencia sobre Explicaciones científicas, Conocimientos son científicos, científicos de Sistemas físicos, científicos de Sistemas tecnológicos, Un contexto donde se ponen en juego Actitudes, Actitudes relacionadas con Interés por la ciencia, científicos de Sistemas dela Tierra y el espacio, acerca de la ciencia sobre Investigación científica, Evaluar la Competencia Científica, Actitudes relacionadas con Apoyo a la investigación científica