WARNING:
JavaScript is turned OFF. None of the links on this concept map will
work until it is reactivated.
If you need help turning JavaScript On, click here.
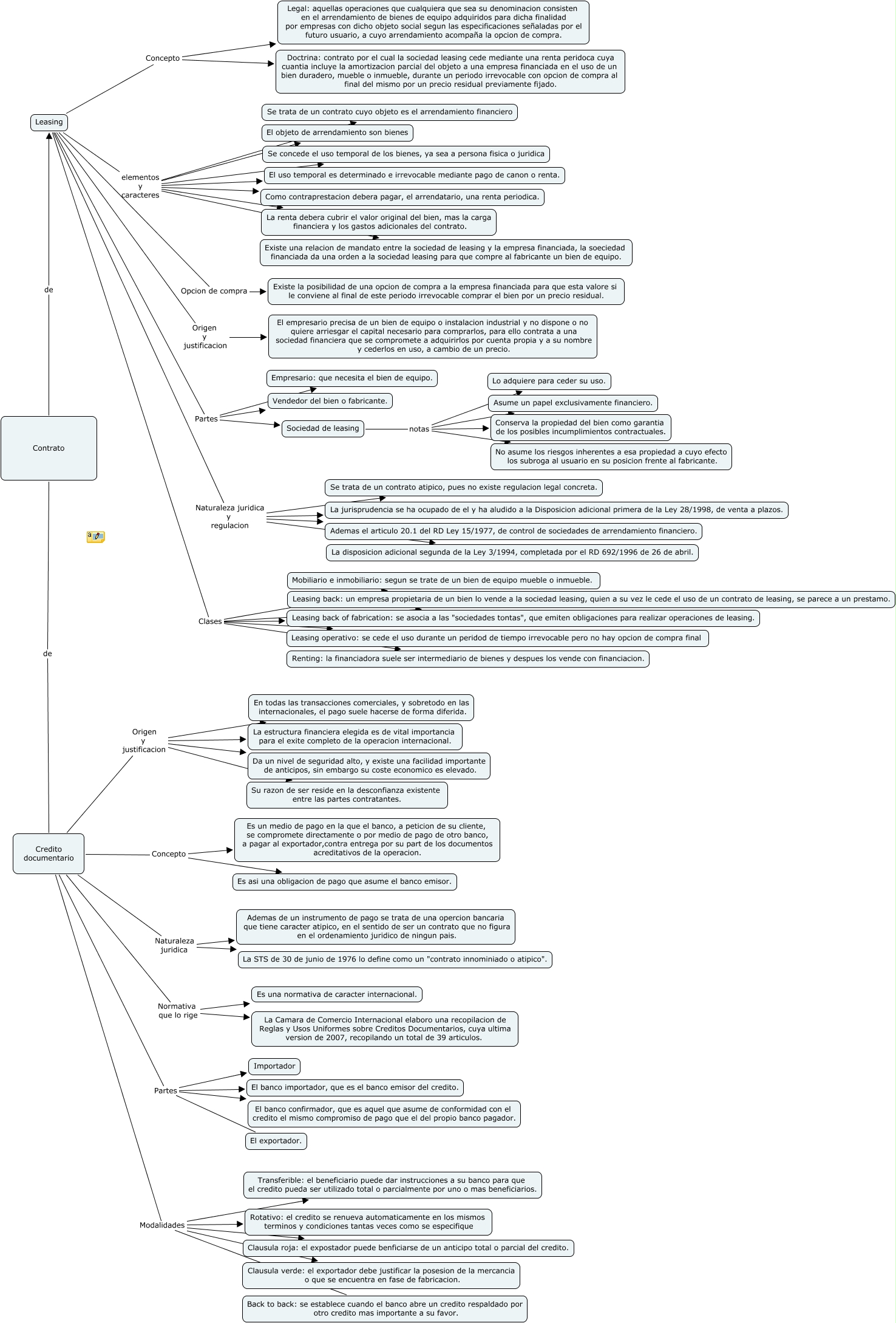
Aquest mapa conceptual conté informació relacionada amb: Mapa IV C. Leasing y Credito Docu, Credito documentario Concepto Es un medio de pago en la que el banco, a peticion de su cliente, se compromete directamente o por medio de pago de otro banco, a pagar al exportador,contra entrega por su part de los documentos acreditativos de la operacion., Leasing Opcion de compra Existe la posibilidad de una opcion de compra a la empresa financiada para que esta valore si le conviene al final de este periodo irrevocable comprar el bien por un precio residual., Sociedad de leasing notas Lo adquiere para ceder su uso., Leasing elementos y caracteres El objeto de arrendamiento son bienes, Leasing Naturaleza juridica y regulacion La jurisprudencia se ha ocupado de el y ha aludido a la Disposicion adicional primera de la Ley 28/1998, de venta a plazos., Credito documentario Modalidades Back to back: se establece cuando el banco abre un credito respaldado por otro credito mas importante a su favor., Credito documentario Origen y justificacion La estructura financiera elegida es de vital importancia para el exite completo de la operacion internacional., Credito documentario Concepto Es asi una obligacion de pago que asume el banco emisor., Leasing Origen y justificacion El empresario precisa de un bien de equipo o instalacion industrial y no dispone o no quiere arriesgar el capital necesario para comprarlos, para ello contrata a una sociedad financiera que se compromete a adquirirlos por cuenta propia y a su nombre y cederlos en uso, a cambio de un precio., Sociedad de leasing notas Asume un papel exclusivamente financiero., Leasing elementos y caracteres Como contraprestacion debera pagar, el arrendatario, una renta periodica., Credito documentario Normativa que lo rige La Camara de Comercio Internacional elaboro una recopilacion de Reglas y Usos Uniformes sobre Creditos Documentarios, cuya ultima version de 2007, recopilando un total de 39 articulos., Credito documentario Modalidades Rotativo: el credito se renueva automaticamente en los mismos terminos y condiciones tantas veces como se especifique, Leasing elementos y caracteres El uso temporal es determinado e irrevocable mediante pago de canon o renta., Leasing Partes Empresario: que necesita el bien de equipo., Credito documentario Modalidades Clausula verde: el exportador debe justificar la posesion de la mercancia o que se encuentra en fase de fabricacion., Credito documentario Partes El banco confirmador, que es aquel que asume de conformidad con el credito el mismo compromiso de pago que el del propio banco pagador., Credito documentario Naturaleza juridica Ademas de un instrumento de pago se trata de una opercion bancaria que tiene caracter atipico, en el sentido de ser un contrato que no figura en el ordenamiento juridico de ningun pais., Credito documentario Modalidades Clausula roja: el expostador puede benficiarse de un anticipo total o parcial del credito., Leasing Naturaleza juridica y regulacion Ademas el articulo 20.1 del RD Ley 15/1977, de control de sociedades de arrendamiento financiero.